EasyManua.ls Logo

ABB SAM600 - Bridging of Sampled Values Streams

ABB SAM600
64 pages
Print Icon
To Next Page IconTo Next Page
To Next Page IconTo Next Page
To Previous Page IconTo Previous Page
To Previous Page IconTo Previous Page
Loading...
SAM600 VTSAM600 CT
SAM600 TSSAM600 TS
Process Bus HSR
(optional with IEEE time
synchronization)
Redundant SAM600 System Bus
X101
X101
X102
X102
X101
X101
X104
X104
X103
X104 X103 X104 X106
X107
9-2LE bridge through
9-2LE bridge through
Process Bus
(single link, electrical)
Process Bus
(single link, optical)
Kiosk
Kiosk
Process Bus to PRP LAN-A
Process Bus to PRP LAN-B
(optional with IEEE time
synchronization)
IEC18000519 V1 EN-US
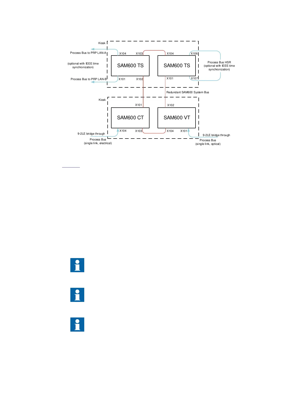
Figure 8: SAM600 System configured for redundant communication
Figure 8 depicts a SAM600 system configured for increased communication reliability. The
SAM600 system bus is set-up as HSR ring. Note that the ring can span optical and electrical
links as it connects SAM600 modules in two different marshalling kiosks.
Access points on SAM600-TS modules can be configured as redundant communication links
according to the PRP or HSR standard. A combination of optical and electrical links can be used
as necessary. Note that each SAM600-TS module supports one redundant access point. Two
(three, in case of a SAM600 system bus daisy chain) additional single link access points can be
configured on the SAM600-TS module.
2.3.3 Bridging of sampled values streams
GUID-E79AC8AF-DA58-4A48-9A26-E49F4B458BA5 v1
Access points in a SAM600 system can be configured for bridging incoming IEC/UCA
61850-9-2LE traffic into a SAM600 system to outgoing IEC 61850 access points in the SAM600
system, thus providing switching functionality for IEC/UCA 61850-9-2LE traffic.
A SAM600 system does not influence nor maniplulate the payload of a bridged
message.
Each SAM600 module can receive a maximum of 8 bridged streams on all its
uplink ports.
On a SAM600 module up to three IEC 61850 access points can be configured
for receiving bridged streams.
1MRK 511 434-UEN B Section 2
SAM600 Process Bus I/O System
SAM600 Process Bus I/O System 15
Operation Manual
© Copyright 2017 ABB. All rights reserved

Table of Contents

Related product manuals