EasyManua.ls Logo

Acer AL1715

Acer AL1715
75 pages
To Next Page IconTo Next Page
To Next Page IconTo Next Page
To Previous Page IconTo Previous Page
To Previous Page IconTo Previous Page
Loading...
40
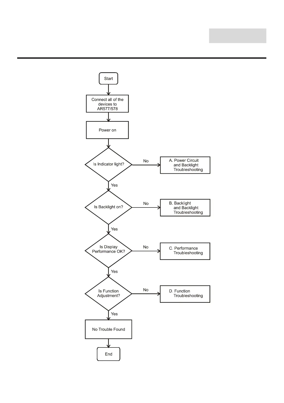
Chapter 4
Troubleshooting
Main Procedure

Other manuals for Acer AL1715

Related product manuals