EasyManua.ls Logo

Acer AL2223WD - Page 59

Acer AL2223WD
60 pages
To Next Page IconTo Next Page
To Next Page IconTo Next Page
To Previous Page IconTo Previous Page
To Previous Page IconTo Previous Page
Loading...
1 2 3 4
A
B
C
D
4321
D
C
B
A
2
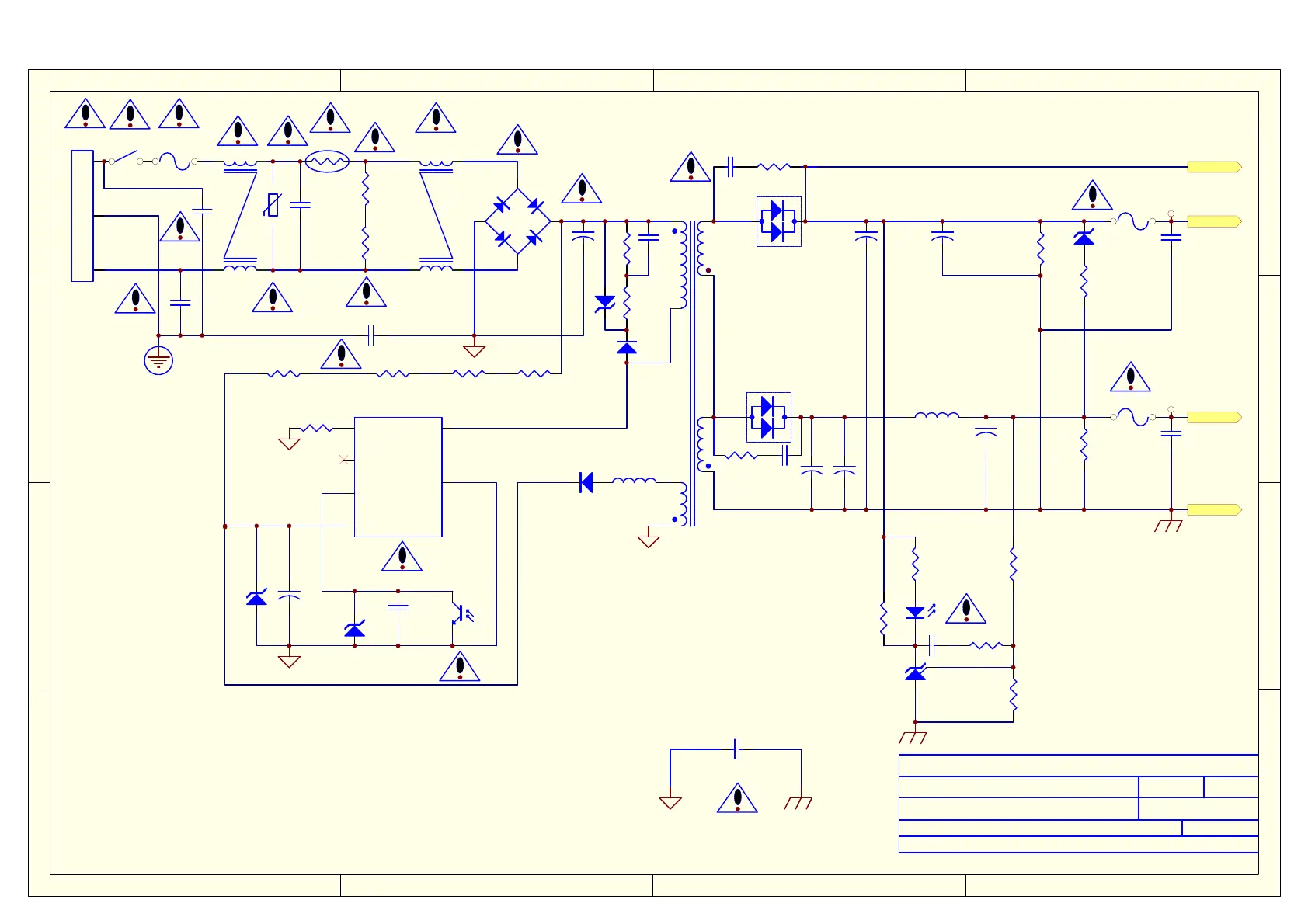
:7000P-0106
線路圖 表單編號
TILE:
FSP055-2PI02(OPEN FRAME)
Date:
29-May-2006
File:
\\Jean\OPEN FRAME\FSP055\55-2PI02( )\55-2PI2A1\55-2PI2A1.ddb - Documents\55-2PI2A1.Sch達裕
PCB File:
55-2PI2A0.PCB
size: A4 rev: 1.00
DESIGNER:
Sheet of2
P/N:
Jean_Cheng
3BS0137110GP
CY103
+
C114
D110
T101
R112
C115
1
3
4
5
D120
R120R121
L120
C260
R260
D260
+
C263
+12V/0.8A
R234
C231
R232
R233
A K
R
IC230
R230
12
PC201A
+12V
R231
R262
+
C261
9.10
INVERTER
Drain
1
GND
2
Vcc
3
FB
4
Ilimit
6
NC
5
U101
3 4
PC201B
C120
+
C123
ZD120
+5V/2.5A
+5V
D240
R240
C240
+
C241
L240
+
C242
RTN
8
ZD121
6.7
F101
CX101
CY101
VA101
1
4
2
3
LF102
TH101
3
2
4
1
BD101
L
N
FG
CN100
R101
CY102
R102
1
4
2
3
LF101
R241
ZD260
R264
C243
C264
+
C244
R113
CY104
ZD110
F260
F240
R124
R122R123
1 2
SW101

Other manuals for Acer AL2223WD

Related product manuals