EasyManua.ls Logo

Acer X213W

Acer X213W
53 pages
To Next Page IconTo Next Page
To Next Page IconTo Next Page
To Previous Page IconTo Previous Page
To Previous Page IconTo Previous Page
Loading...
52
D814
LL4148WP
D801
BAV99
3
1
2
Q802
AM9945N-T1-PF
1
2
3
4
8
7
6
5
S
G
S
G
D
D
D
D
C835
NC
C805
0.1uF
R803
1M 1/10W 5%
C817
NC
R829
22R 1/8W
C825
0.1uF/25V
IC801
TL4 9 4
1
2
3
4
5
6
7
8 9
10
11
12
13
14
15
16
IN1+
IN1-
FB
DTC
CT
RT
GND
C1 E1
E2
C2
VCC
CONT
VREF
IN2-
IN2+
+
C803
470uF/25V
C841
1000pF
Q806
PMBS3904
R802
NC
D808
BAW56
3
1
2
C
B
E
R828
10K 1/10W
R814
1K 1/10W 1%
D812
0 OHM +-5% 1/4W
D805
BAW56
3
1
2
C
B
E
Q810
RK7002
R858
33 1/4W
 
C821
0.1uF/ 25V
R851
13 KOHM +-1% 1/10W
C819
0.0022uF
R857
33 1/4W
 
R810
51K 1/8W
R811
2.4K 1% 1/10W
 
Q809
RK7002
D803
BAV99
3
1
2
R812
1K 1/10W 1%
C842
0.01uF
+12V
C823
0.0022uF
R801
1K 1/10W 1%
C834
0.1uF/ 25V
DIM
D806
LL4148W P
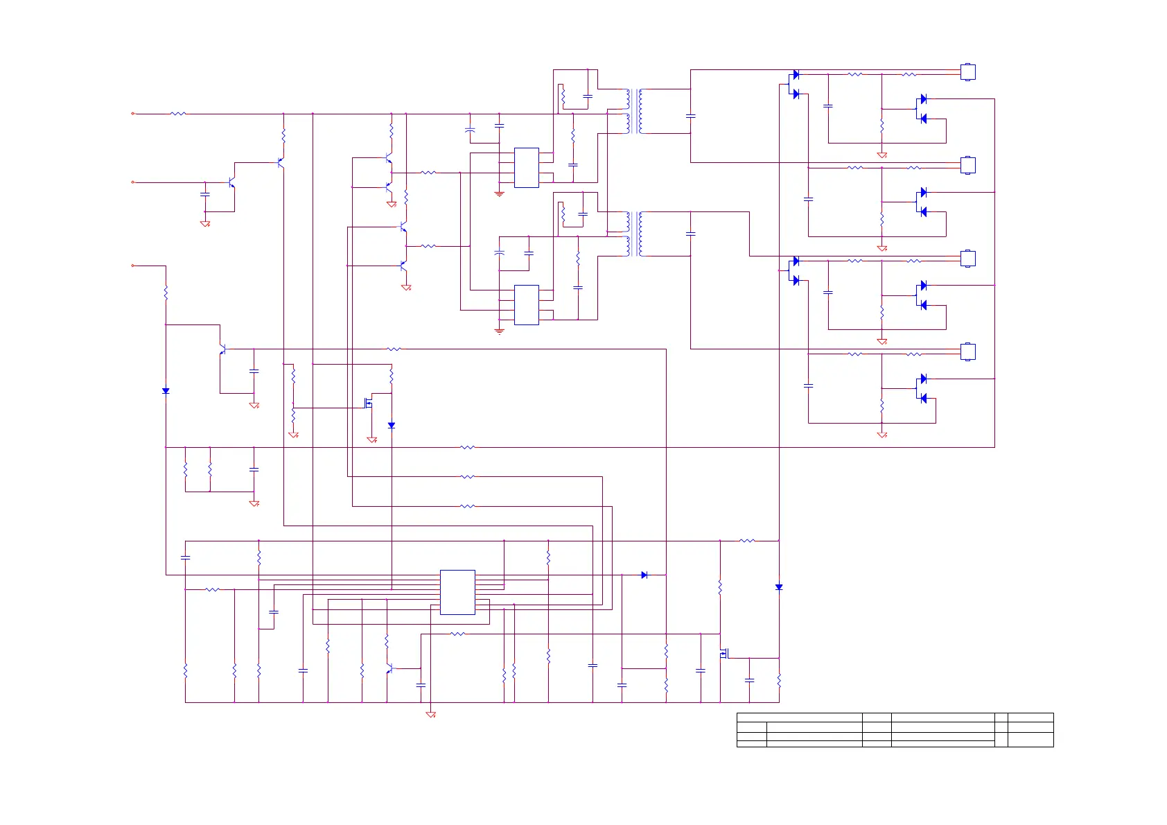
PWPCA42AA1 B
20'LCD
Custom
33Thursday , July 19, 2007
715G2538 3
<
称爹
>
03.IN VER TER
G2538-3-X-X-8-070720
OEM MODEL Size
Rev
Date
Sheet
of
TPV MOD EL
PCB NAME
称爹
T P V ( Top Victory Electronics Co . , Ltd. )
Key Component
Q805
PDTC144WK
C845
2.2uF/16V
R824
1K 1/10W 1%
Q801
PMBS3904
CN802
CONN
1
2
C840
1000pF
R831
2.4K 1% 1/10W
 
ON/ OFF
R861
390K 1% 1/10W
D804
BAV99
3
1
2
R806
68K 1% 1/10W
 
R835
1M 1/10W 5%
R837
47K 1/8W
R809
1K 1/10W 1%
CN804
CONN
1
2
C815
0.0022uF
R821
1K 1/10W 1%
R816
1K 1/10W 1%
R826
1K 1/10W 1%
R820
47K 1/10W
R807
47K 1/10W
R822
1K 1/10W 1%
R854
68K 1% 1/10W
 
R833
10K 1/10W
R815
1K 1/10W 1%
F801
0R05 1/4W
T801
POWER X'FMR
1
4
8
3
7 9
Q808
PDTA144WK
Q803
AM9945N-T1-PF
1
2
3
4
8
7
6
5
S
G
S
G
D
D
D
D
Q811
PMBS3904
C822
1uF/ 25V
C801
10pF/3KV
R805
NC
CN801
CONN
1
2
D809
LL4148WP
C839
1000pF
C816
0.0022uF
Q812
PMBS3906
1
23
R817
10K 1/10W
R808
10K 1/10W
R818
1K 1/10W 1%
R853
68K 1% 1/10W
 
R827
01/10W
 
R839
0 1/8W
C811
10pF/3KV
D817
LL4148W P
C846
NC
CN803
CONN
1
2
R855
33 1/4W
 
D802
BAV99
3
1
2
R813
10K 1/10W 1%
C820
220pF
R850
0 1/8W
C838
1000pF
R825
22R 1/8W
+
C802
470uF/25V
C807
0.1uF/ 25V
C824
0.1uF R856
33 1/4W
 
R823
3.6K 1/8W T80 2
POWER X'FMR
1
4
8
3
7 9
R862
1M 1/10W 5%
Q807
PMBS3904
R863
NC
Q804
PMBS3906
1
23
R841
68K 1% 1/ 10W
 
R804
100 1/ 8W
 
R819
3.6K 1/10W
R834
10K 1/10W
R832
10K 1/10W

Related product manuals