EasyManua.ls Logo

Acqiris SA220P - Page 34

Default Icon
96 pages
Print Icon
To Next Page IconTo Next Page
To Next Page IconTo Next Page
To Previous Page IconTo Previous Page
To Previous Page IconTo Previous Page
Loading...
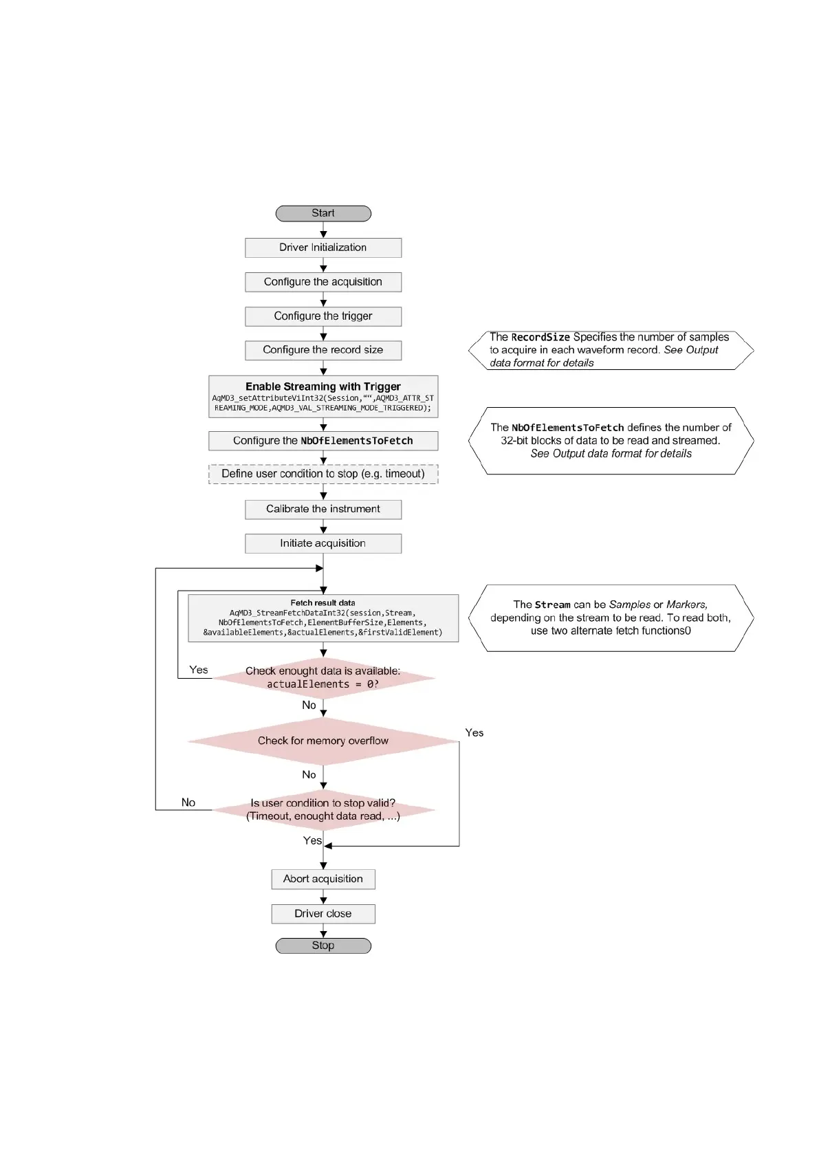
3.2 Simultaneous acquisition and readout (CST option)
34 Acqiris SA220P User's Manual
Acquisition sequence
An example of CST acquisition sequence is illustrated below.
Figure 3.5 - CST acquisition sequence.

Table of Contents

Related product manuals