EasyManua.ls Logo

ADX FIREPOWER V03 - Page 55

ADX FIREPOWER V03
58 pages
Print Icon
To Next Page IconTo Next Page
To Next Page IconTo Next Page
To Previous Page IconTo Previous Page
To Previous Page IconTo Previous Page
Loading...
DK
55
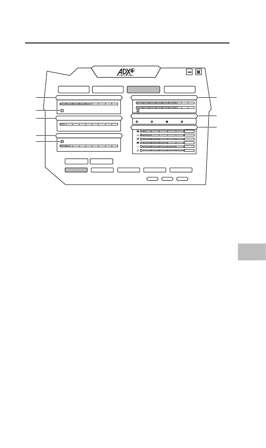
1. Hastighed på markør
Indstil musemarkørens hastighed.
2. Acceleration på markør
Acceleratione forøger markørens hastighed, afhængigt af hvor
hurtigt musen yttes.
3. Dobbeltklik
Indstil responstiden på dobbeltklik.
4. Rullehjul
Indstil rullehastigheden.
5. Rul til én side
Rul pr. syn på side.
6. Følsomhed
Følsomheden (DPI) bestemmer hvor meget musemarkøren
ytter sig, når musen bevæges. Jo højere DPI-indstillingen er,
jo hurtigere ytter musemarkøren sig.
Du kan indstille forskellige følsomhedsværdier til hver akse,
ved at vælge Enhance Advanced Sensitivity.
Avancerede indstillinger
Vælg ADVANCED i brugeraden.
POINTER SPEED SENSITIVITY
POLLING RATE
DPI SETTING
DOUBLE CLICK SPEED
SCROLL WHEEL
1 2 3 4 5 6 7 8 9 10
X
1 2 3 4 5 6 7 8 9 10
1 2 3 4 5 6 7 8 9 10
Pointer acceleration
Enhance Advanced Sensitivity
One page
Y
1 2 3 4 5 6 7 8 9 10
125 Hz 250 Hz 1000 Hz500 Hz
800 16400
500
800 16400
500
800 16400
500
800 16400
500
800 16400
500
800 16400
500
Save & Exit Cancel Apply
PROFILE 1 PROFILE 2 PROFILE 3 PROFILE 4 PROFILE 5
ASSIGN BUTTONS MACRO MANAGER ADVANCED SETTING LIGHT
LOAD PROFILE SAVE PROFILE
8
7
6
1
3
2
5
4

Related product manuals