EasyManua.ls Logo

AEG 30" DEO76 - Page 31

AEG 30" DEO76
33 pages
Print Icon
To Next Page IconTo Next Page
To Next Page IconTo Next Page
To Previous Page IconTo Previous Page
To Previous Page IconTo Previous Page
Loading...
31
O
D
S
L
E
G
L
H
M
G
F
E
F
M
I
I
CC
C
R
T
S
T
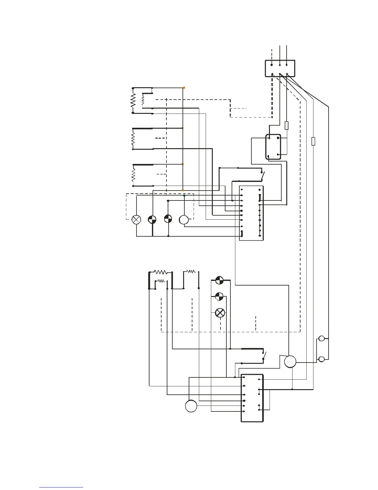
A = TERMINAL BLOCK B = ELECTRONIC TIMER
C = OVEN THERMOSTAT D = OVEN SWITCH
E = OVEN LAMP F = RED PILOT LAMP
G = YELL OW PI LO T LAMP H = FAN MOTO R
I = TOP ELEMENT L = GRILL ELEMENT
M = BOTTOM ELEMENT O = FAN ELEMEN
R = COOLING FAN T = SAFETY THERMOSTAT
S = COOLING FAN CLIXON
4
P
1
2
5
6
1
2a
3a
4
4a
6
9a
1a
1
2
35
9
12
3
2a
4a 5a 6a
H
Wiring diagram double oven
B
A
7
7a
6a
5a
10
8
10a8a
D
1
1a

Related product manuals