EasyManua.ls Logo

Agilent Technologies 6674A - Page 44

Agilent Technologies 6674A
161 pages
To Next Page IconTo Next Page
To Next Page IconTo Next Page
To Previous Page IconTo Previous Page
To Previous Page IconTo Previous Page
Loading...
44 Troubleshooting
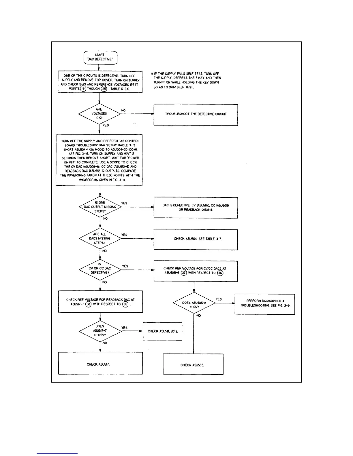
Figure 3-7. DAC Circuits Troubleshooting

Table of Contents

Related product manuals