EasyManua.ls Logo

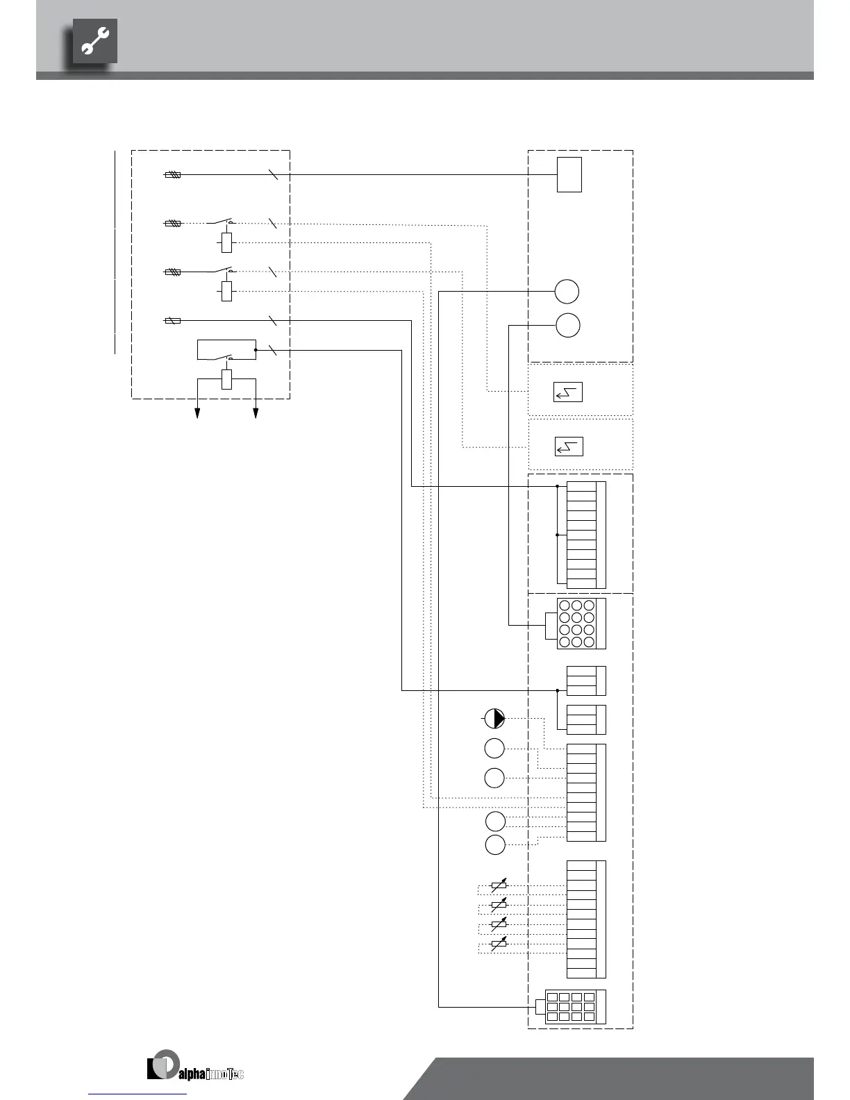
Alpha-InnoTec LW - Terminal Diagram; Lw 90 A;Rx • 140 A;Rx

Alpha-InnoTec LW
48 pages
Print Icon
To Next Page IconTo Next Page
To Next Page IconTo Next Page
To Previous Page IconTo Previous Page
To Previous Page IconTo Previous Page
Loading...
36
-F10
-F13
A1
A2
-K13
-F14
A1
A2
-K14
-F11
A1
A2
M
ZIP
M
ZUP
ZIP
ZW2
M
X52
-X8
Plug on switch box heat pump (gauge line)
N
3-pol. Cut out compressor; Attention: Right-hand ro t.eld is mandatory!
5
ZW2/SST
A6
ZW1
ZW1K13
10
-X5
4
X1/X5
F10
Cut out controller unit
5
Contactor electric heating element buer tank
5
F11
Heat pump
L1
A1
5
3~N/PE/400V/50Hz
PE
TB1
HUP
BUP
TA
11
-X12
A2
UK831164
HUP
X8
PE
-X1
MZ1
N
PE
ZW2/SST
ZW2
4
Sub-distribution unit internal installation
RFV
Distribution box in heat pump; power supply output compressor
MIS
7
Ventilator; internally wired
A1
Terminal strip in switch box wall regulator; N/PE d istribution for external 230V devices
Control signal of additional heat generator 2
L
M
-X0
2
N
A3
VBO
ZUP
-X3
Auxiliary circulation pump
-X2
Air water outside
X7
TBW
1
MA1
EVU
HUP
3
Terminals in switch box wall regulator
7
A4
GND
2
Plugs on controller board (see sticker)
9
3~PE/400V/50Hz
FP1
BUP
N
Terminals
ZW1
Name
MOT
12
TBW
8
3
PE
6
Terminal strips on controller board (see sticker)
A2
Hot water or buer stor
age tank
GND
A4
X0-X4
VBO
ZUP
Control signal of additional heat generator 1
External return sensor
8
Charge/discharge/cooling mixer 1 open
3
Pump for mixing circuit 1
External sensor
1
Hot water circulating pump/switching valveBUP
A3
Plug on switch box heat pump (control line)
Contactor electric heating element hot water or buf fer tank
A6
11
ZW2
X12
ZIP circulation pump
I
nf
or
m
ati
on
on
fus
e
s
c
an
be
foun
d i
n
the
tec
h
ni
c
al
d
ata
-X52
F14
-X7
Cut out auxiliary heating 2
ZW1
K14
A5
A5
3~N/PE/400V/50Hz
RFV
Hot water or buer storage tank
Cut out auxiliary heating 1F13
L1
No function
TB1
L1
ZW1
-X4
RFV
Energy supplier contact; closed on release; bridge if no blocking interval
FP1
N
MOT
2
TB1
1~N/PE/230V/50Hz
EVU
GND
Overload protection; internally wired
TRL
Function
B10 A
9
MA1/MIS
TA
GND
Controller board; Attention: I-max = 6A/230VAC
PEX
TA
Legend:
ASD
TBW
TRL
Charge/discharge/cooling mixer 1 closed
PE
GND
GND
104
12
PEX
6
Sensor mixing circuit 1
Hot water gauge/thermostat
EVU
Heating circuit circulating pump
MZ1/MIS
Accessories: Remote control
Terminal diagram LW 250A / 310A
831164
Achim Peger 04.12.2009
- PEP 020/2009
1 2 3 4 5 6 7 8 9 10 11 12 13 14 15 16
1 2 3 4 5 6 7 8 9 10 11 12 13 14 15 16
1/1
1
04.12.2009
10X449;
Achim Peger
10X547;
Blatt-Nr.
Zustand
Änderung
Bearb.
Datum
Name
Bl von Anz
Datum
We reserve the right to modify technical specifications without prior notice.
83051400aUK © Alpha-InnoTec GmbH
LW 90A/RX • 140A/RX Terminal diagram

Related product manuals