EasyManua.ls Logo

Alpine IVE-W535HD - Connection Diagrams

Alpine IVE-W535HD
108 pages
Print Icon
To Next Page IconTo Next Page
To Next Page IconTo Next Page
To Previous Page IconTo Previous Page
To Previous Page IconTo Previous Page
Loading...
99-EN
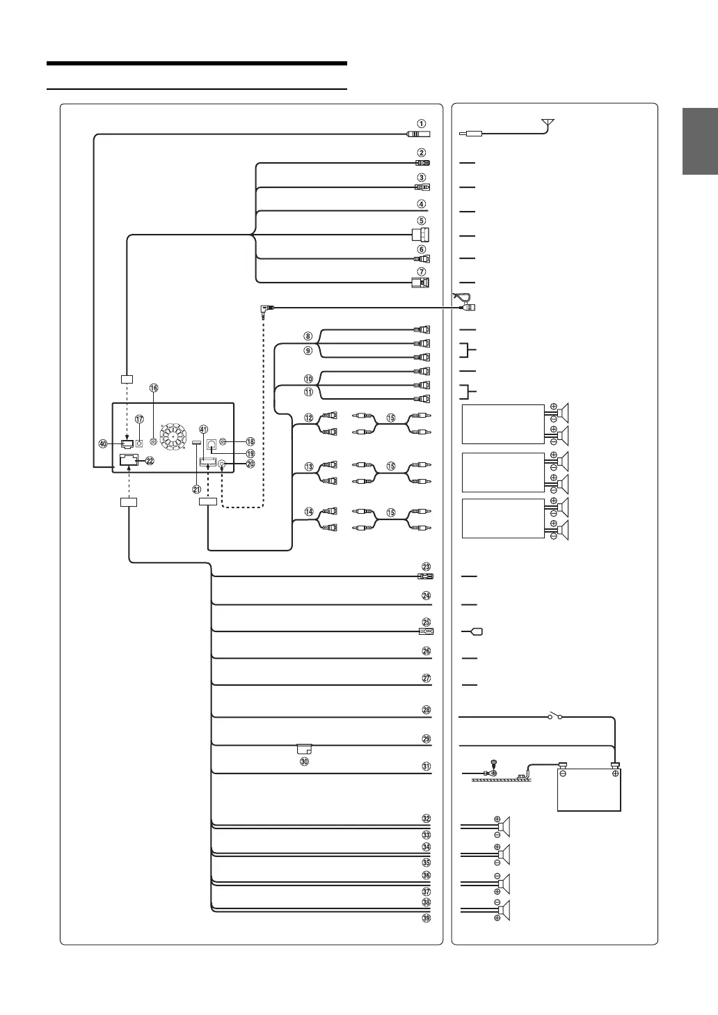
Connections
*
1
Currently, TOPVIEW is not being used.
To remote output lead
To the vehicle speed pause line
(Brown)
(Green/White)
(Blue/White)
(Blue)
(Yellow/Blue)
(Yellow)
(Black)
To amplifier or equalizer
Rear left
REMOTE IN
SPEED SENSOR
CAMERA1
REMOTE TURN-ON
POWER ANT
PARKING BRAKE
BATTERY
GND
IGNITION
(Red)
To remote input lead
To power ant enna
To the parking brake
signal lead
Battery
(Green/Black)
Ignition key
(Yellow)
(Red)
(White)
(Yellow)
(Red)
(White)
Amplifier
Amplifier
Amplifier
Rear Left
Rear Right
Front Left
Front Right
Subwoofers
To Front/Rear camera
To Audio Input terminals
(R, L)
To Audio Output terminals
(R, L)
To Video Input terminal
To Video Output terminal
(Brown)
REMOTE OUT
CAMERA2
CAMERA SW
To Rear/Other camera
TOPVIEW Camera Switch connector
*
1
Microphone (Included)
(Green)
Front left
Front right
Rear right
(White/Black)
(White)
(Gray)
(Gray/Black)
(Violet)
(Violet/Black)
Speakers
Antenna
To plus side of the back
lamp signal lead of the car
(Orange/White)
REVERSE
To the foot brake cord or
brake lamp cord
(Yellow/Black)
FOOT BRAKE

Table of Contents

Other manuals for Alpine IVE-W535HD

Related product manuals