EasyManua.ls Logo

Alpine PKG-2000P - Page 41

Alpine PKG-2000P
103 pages
Print Icon
To Next Page IconTo Next Page
To Next Page IconTo Next Page
To Previous Page IconTo Previous Page
To Previous Page IconTo Previous Page
Loading...
5
5
4
4
3
3
2
2
1
1
D D
C C
B B
A A
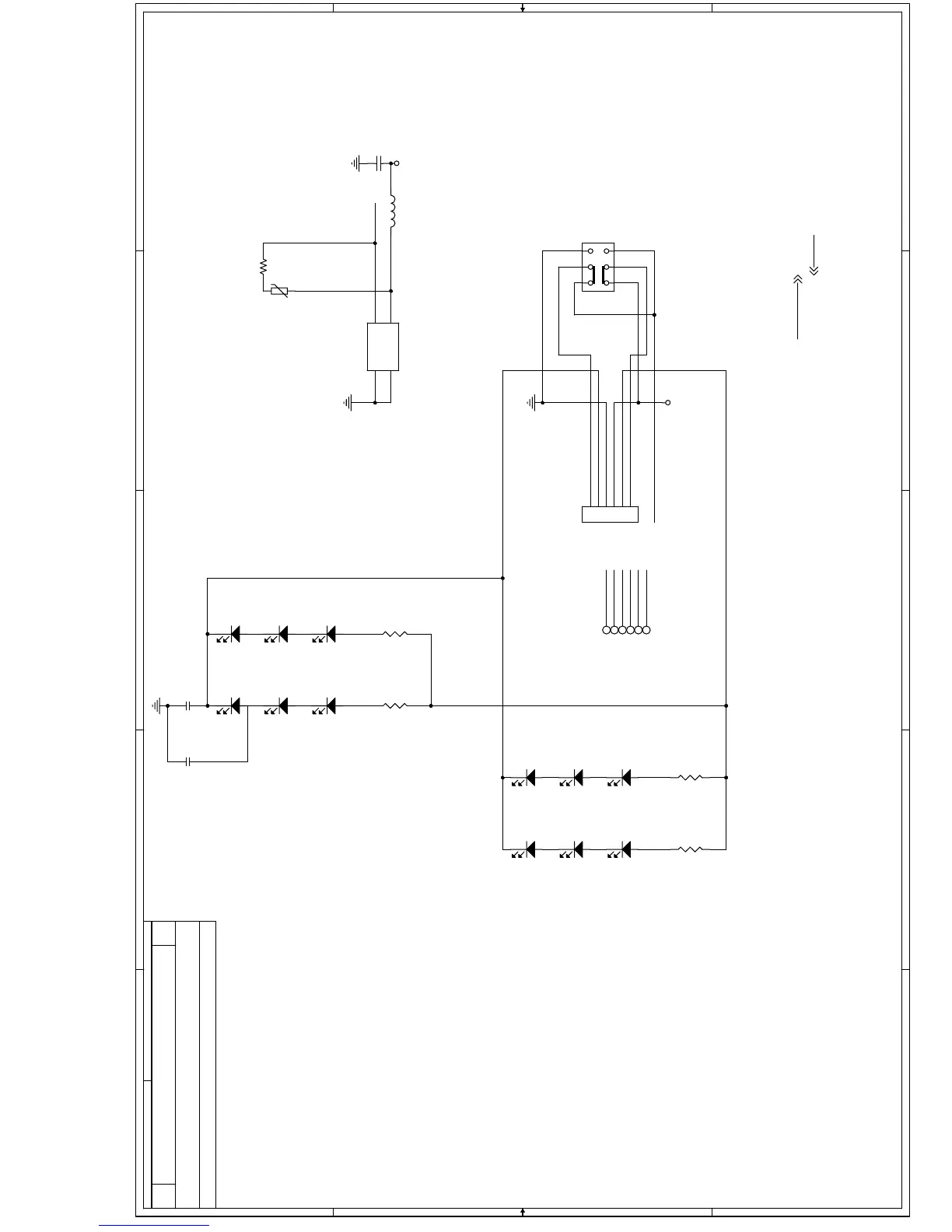
OFF
FROM
PCB-TMXD2000-FRONTKEY
DOOR POL SLIDE
ON
LIGHT SLIDE
DOME LIGHT
CONTROL
P+ P- AUTO
Luminace sensor
1-5 DOME LIGHT
V0.8 EN2
MAINBOARD
B
59Thursday, July 06, 2006
Title
Size Document Number Rev
Date: Sheet
of
DOOR
DP3T.5
DP3T.8
DP3T.1
DP3T.7
DOOR
DP3T.2
DP3T.4
ADC_LUMI
DP3T.7
DP3T.5
DP3T.8
DP3T.2
DP3T.4
DP3T.1
ADC_LUMI
DOOR 2
ADC_LUMI9
BATT
MCU3.3V
RV1
NC/10k
R44
NC/560R
U10
TPS850
1
23
4
GND
GNDVCC
OUT
TP64
1
DL8
LED
21
DL11
LED
21
J4
CON6/1.25MM
1
2
3
4
5
6
DL12
LED
21
DL9
LED
21
DL7
LED
21
TP63
1
DL10
LED
21
TP65
1
L9 FB
TP62
1
R182
330R
C28
0.01uF
R181
330R
DL0
LED
21
TP61
1
DL4
LED
21
R184
330R
R185
330R
TP60
1
DL6
LED
21
DL3
LED
21
DL1
LED
21
DL5
LED
21
SW1
SLIDE-DP2T
6 5
1 2 3
4
C93
NC
C92
NC
ˋ

Other manuals for Alpine PKG-2000P

Related product manuals