EasyManua.ls Logo

Alpine PKG-2000P - Page 42

Alpine PKG-2000P
103 pages
Print Icon
To Next Page IconTo Next Page
To Next Page IconTo Next Page
To Previous Page IconTo Previous Page
To Previous Page IconTo Previous Page
Loading...
5
5
4
4
3
3
2
2
1
1
D D
C C
B B
A A
AUDIO LEFT
AUDIO RIGHT
DVD 7V 1900mA(PEAKING)
DVD 5V 200mA(PEAKING)
DVD 3.3V 450mA(PEAKING)
DVD 1.2V 400mA(PEAKING)
CS4340 +5V 15mA
D12
ߴ䰸 ᮄ๲⬉䏃
1-6 DVD
V0.8 EN2
MAINBOARD
C
69Thursday, July 06, 2006
Title
Size Document Number Rev
Date: Sheet
of
OPREF
4340_MUTE
Video_GND
BCK
DATA0
DC_1V
MCK
OP_VCC
Data0
/SRQ
OP_VCC
C_out
DAC_MR
Data_in
M_5V
LRCK
BCK
CLK
EJECT
/A_Mute
DAC_ML
DC_3V
MCK
OPREF
DVD_AR
LRCK
Data_out
Y_out
/A_Mute
/DVD_CS
DVD_AL
/DISCsw1
/DISCsw2
/A_MUTE
MCK
LRCK
BCK
DATA0
MODE
Y_OUT
CLK
DATA_IN
DVD_RESET
DATA_OUT
/DISCSW1
/DVD_CS
/DISCSW2
EJECT
/SRQ
C_OUT
M_7V
4340_MUTE
MODE
S_GND
GND
Servo_GND
/SRQ 9
EJECT 9
Y_out 7
/DVD_CS 9
CLK 9
Data_out 9
Data_in 9
C_out 7
DVD_AL 7
DVD_AR 7
/DISCsw 9
DVD_RESET
6
DVD_RESET
6
DVD_5V
DVD_1.2V
DVD_3.3V
DVD_3.3V
GND_AUDIO
GND_AUDIO
GND_AUDIO GND_AUDIO
GND_AUDIO
GND_AUDIO
GND_AUDIO
GND_AUDIO
GND_AUDIO
GND_AUDIOGND_AUDIOGND_AUDIO
GND_AUDIO
GND_AUDIO
AUDIO5V
GND_AUDIO
AUDIO5V
MCU3.3V
AUDIO5V
GND_AUDIO
DVD_7V
DVD_1.2V
DVD_3.3V
DVD_5V
DVD7VDVD_7V
GND_AUDIO
AUDIO5V
GND_AUDIO
R51
9K1
TP66
1
C141
0.1uF
R48
1.5k
TP17
1
R49 560K
+
EC19
10uF/16V
C37
3.3nF
TP4
1
C31
3.3nF
TP68
1
R188
10K
C36
47pF
+
-
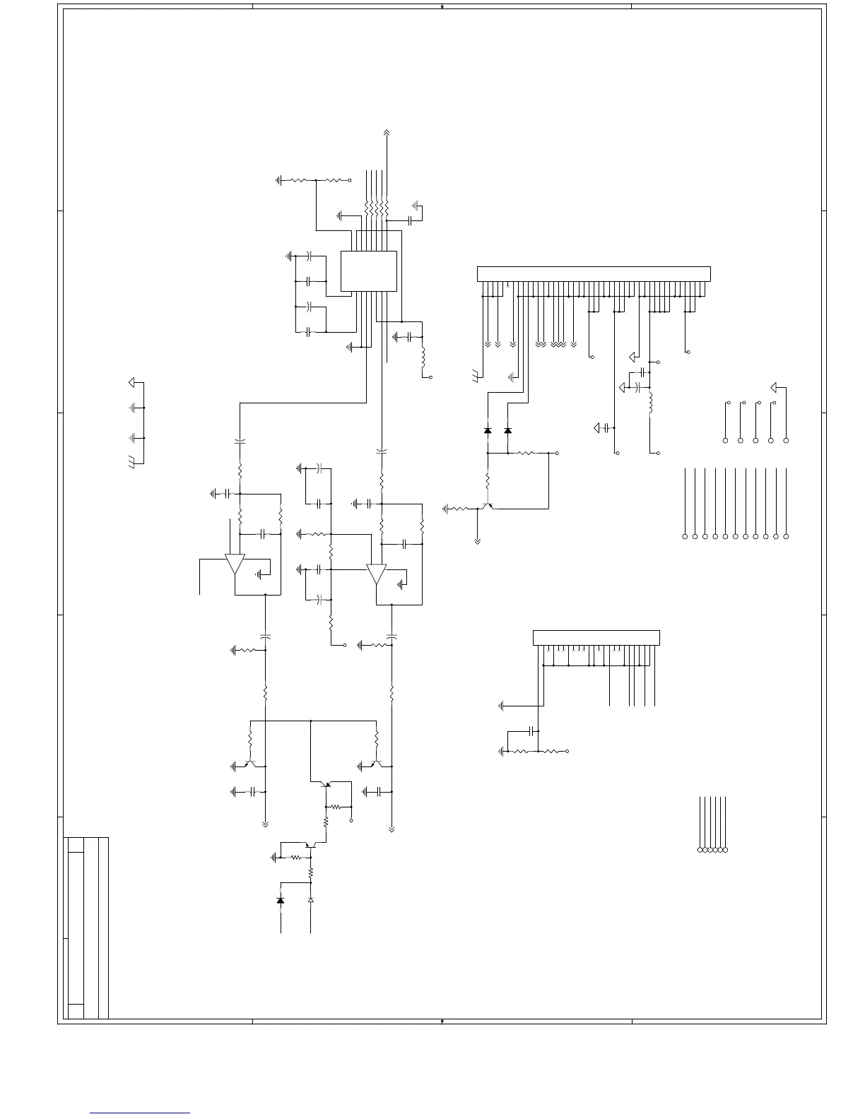
U9A
APA2308KI
3
2
1
8 4
R58
NC/10k
R54
100K
R50 1K FB
+
EC20
10uF/16V
C155
1UF
C29
470pF
TP3
1
R53 1K FB
R47
9.1k
TP2
1
Q8
2N3904
32
1
TP1
1
R56 1K FB
TP5
1
L22FB
EC18
10uF/16V
TP7
1
C65
0.1uF
R57 1K FB
EC91
2200uF/10V
+
-
U9B
APA2308KI
5
6
7
8 4
TP8
1
L3 2.2mH/1.2A
R52
1K
Q21
MMBT3906L
TP9
1
C142
0.1uF
R69
9K1
R67
100K
C33
0.1uF
R65
9.1k
R60 10
D32
1N4148
EC22
1uF
TP70
1
R161 10k
U8
CS4340
1
2
3
4
5
6
7
8 9
10
11
12
13
14
15
16
/RST
SDATA
SCLK
LRCK
MCLK
DIF1
DIF0
DEM0 FILT
VQ
REF GND
AOUTR
GND
VCC
AOUTL
MUTEC
C32
0.1uF
R128
10k
R130 10k
R66
1.5k
R158
18k
D31
1N4148
Q9
Q2SC3904
+
EC25
10uF/16V
C143
47PF
Q10
MMBT3906L
3
1
2
TP69
1
R63
10k
Q6
2N3904
32
1
R186
4.7K
R59
10K
D44
D1N4148
+
EC21
100uF/16V
EC23
1uF
C30
47pF
C34
0.1uF
TP67
1
R62
10K
EC24
10uF/16V
R55
470R
TP13
1
J7
CON24
1
2
3
4
5
6
7
8
9
10
11
12
13
14
15
16
17
18
19
20
21
22
23
24
J6
CON45
1
2
3
4
5
6
7
8
9
10
11
12
13
14
15
16
17
18
19
20
21
22
23
24
25
26
27
28
29
30
31
32
33
34
35
36
37
38
39
40
41
42
43
44
45
TP14
1
C35
470pF
TP6
1
R187 4.7K
TP15
1
TP16
1
R68
470R
R45
NC
D11
NC
TP18
1
BC1
0.1uF
TP10
1
R70
1K
R46
NC
TP12
1
ˋ

Other manuals for Alpine PKG-2000P

Related product manuals