EasyManua.ls Logo

ALSA ALSATOM SU 100 MPC - Page 10

ALSA ALSATOM SU 100 MPC
37 pages
Print Icon
To Next Page IconTo Next Page
To Next Page IconTo Next Page
To Previous Page IconTo Previous Page
To Previous Page IconTo Previous Page
Loading...
-alsa apparecchi medicali srl
a-1
alsa apparecchi medicali s.r.l.
alsa code:------
ALSATOM SU 140/D MPC
Rev.:P4 23/07/2001
Approval:Drawn by:
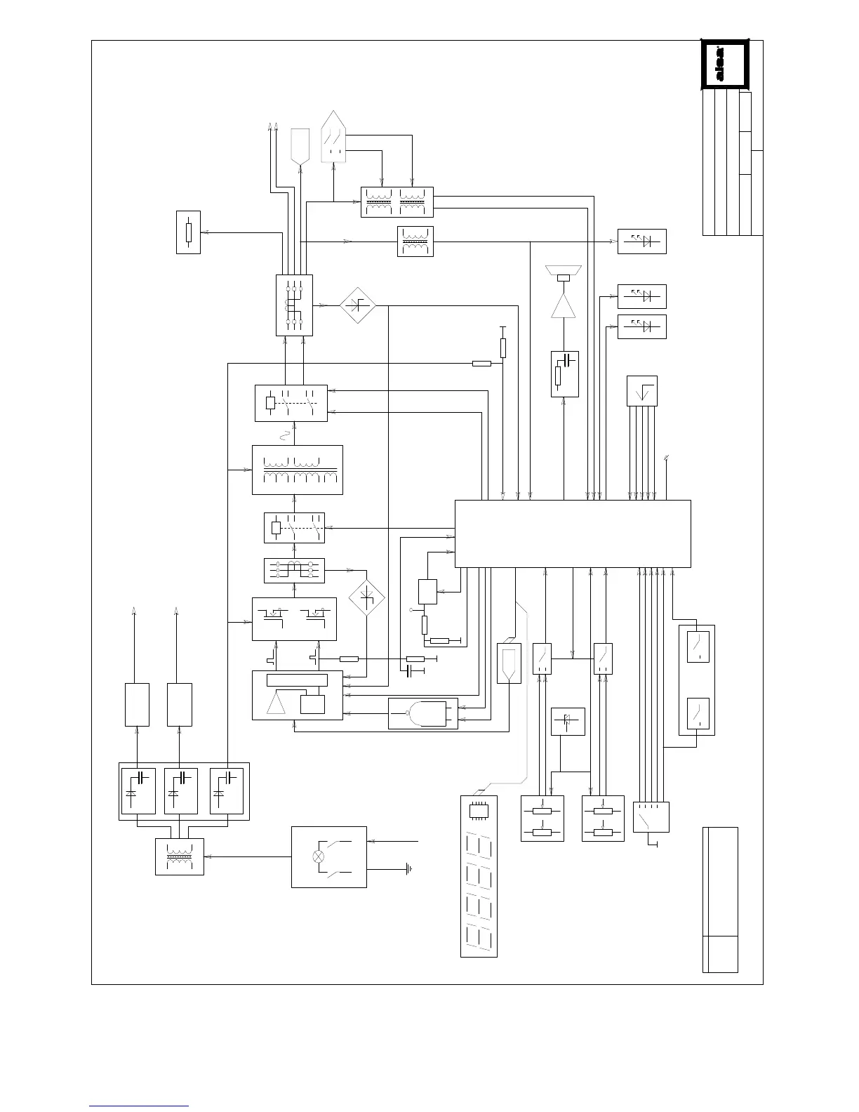
SCHEMATIC BLOCK
PWM
COMP
DRIVER
uC
CUT / BLEND
COAG / BIPOLAR
DAC
8-bit
FOOT SWITCHES
FUNCTION SELECTOR
CUT / BLND COAG / BIP
AUDIO
PWM REGULATOR
VOLTAGE
REGULATOR
BIPOLAR
NEUTRAL PLATE
MONOPOLAR
+15V
+5V
WDT
+5V
Z_SLCT
EN_MON
VALPWR
I_LEAK
N_PLT
AUDIO
CUTH_COMD
COGH_COMD
LED_CUT
LED_COG
EN_BIP
CUTP_COMD
COGP_COMD
SO1
AN7
AN_G12
AN2
CGP1_AN
CTP1_AN
CGP2_AN
CTP2_AN
MOD_MEAN
\RES
CKWDT
AN5
EN_RF
KZ938
MODLT
V_PWR
COAG_ON CUT_ON N/P_ON
MAINS
POSITION
FUNCTION - ACTIVATION
1
2
3
4
CUT / COAG (both)
CUT / COAG MICRO (both)
BLEND / COAG (both)
BIPOLAR (footsw.)
HANDLE
N/P
CIRCUIT
CIRCUIT
HANDSWITCHES
RF POWER
TRANSFORMER
RF POWER
STAGE
Z OUT
SELECT R.F. I OUT
TRANSFORMER
AUDIO
AMPLIFIER
FUNCTION
SWITCH
INPUT RECTIFIER
AND FILTER
LINE
TRANSFORMER
MAINS
SWITCH
I_OUT FEED
TRANSFORMER
AUDIO
FILTER
R.F. CONTROL
R.F. CONTROL
VREF
VREF
A
VOLTAGE
REGULATOR
ILIMIT
I_LEAK
DISPLAY
AUTOTEST
LOAD
TTL-RX
TTL-TX
VTEST
FVPP
RES
EXTERNAL
PROGRAMMING
SETUP
INT7
INT6
INT5
INT4
SO1
bologna
apparecchi medicali s.r.l.

Related product manuals