EasyManua.ls Logo

Alto-Shaam 1000-UP - Page 51

Alto-Shaam 1000-UP
56 pages
To Next Page IconTo Next Page
To Next Page IconTo Next Page
To Previous Page IconTo Previous Page
To Previous Page IconTo Previous Page
Loading...
MN-29423 • Rev 6 • 02/18 • S-Series Hot Food Holding Cabinets 51
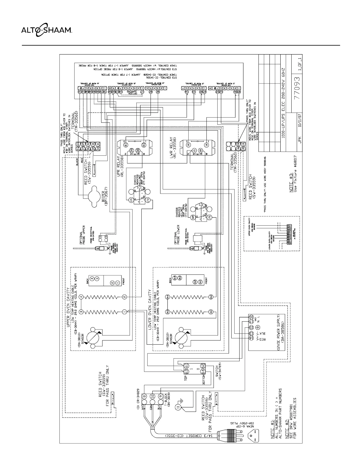
Wiring Diagrams







  

 



 



 


Other manuals for Alto-Shaam 1000-UP

Related product manuals