EasyManua.ls Logo

Ameristar M4THM1518A - Refrigerant System Diagrams

Default Icon
40 pages
Print Icon
To Next Page IconTo Next Page
To Next Page IconTo Next Page
To Previous Page IconTo Previous Page
To Previous Page IconTo Previous Page
Loading...
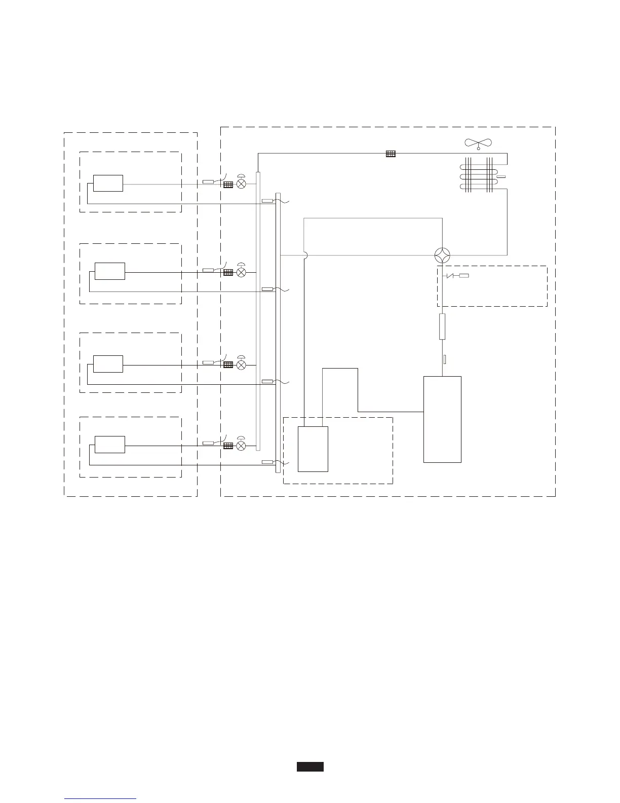
Refrigerant System Diagram 18K, 24K, 30K
D1
C
1
B1
A1
filter
A heat exchanger
gas -liquid separator
inverter compressor
discharge silencer
discharge temperature
sensor
SP
4-way valve
outdoor heat exchanger
fan
high pressure switch
B heat exchanger
C heat exchanger
D heat exchanger
filter
filter
filter
filter
C2
C3
D3
D2
B3
B2
A2
A3
26
15 Series Multi-Split

Related product manuals