Home
Ammann
Construction Equipment
AV26-2
Page 162 (Wiring Diagram (Emergency Stop; Oil Cooler, Diesel Pump))
Ammann AV26-2 - Wiring Diagram (Emergency Stop; Oil Cooler, Diesel Pump)
180 pages
Manual
Save Page as PDF
To Next Page
To Next Page
To Previous Page
To Previous Page
Loading...
12 Wiring diagram
BNNbOO
ID: 1138310
Issue date January 01, 2010
158
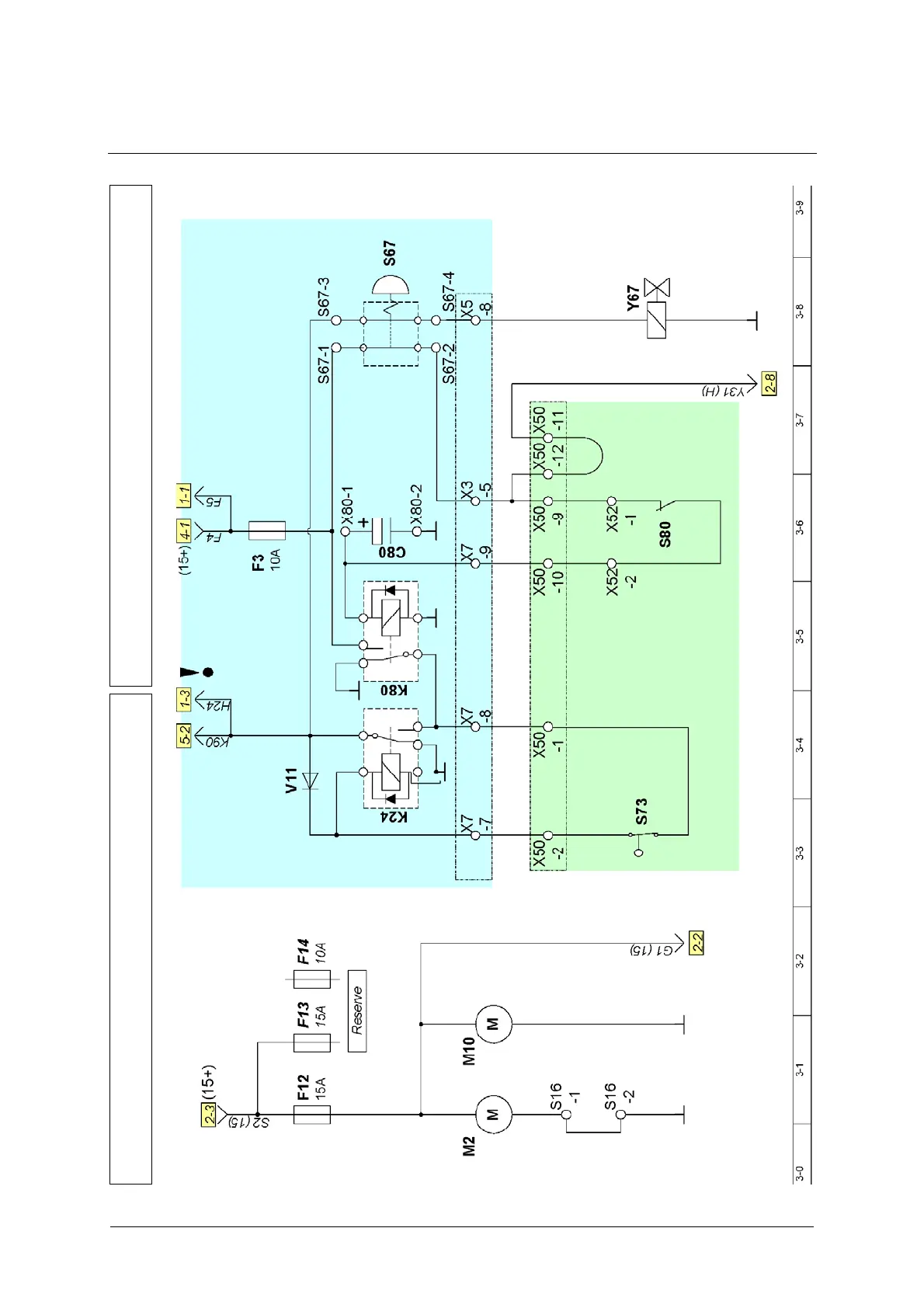
Wiring diagram (emergency stop / oil cooler, diesel
pump)
Emergency stop circuit, operating
lever zero position, seat
contact
Fan for oil cooler / diesel pump / alternator (15)
161
163
Table of Contents
Main Page
Default Chapter
5
Preface
5
Table of Contents
6
Contents
6
1 Structure of the Manual
9
Structure of the Manual
10
Pictograms
12
2 Identification
13
Identification
14
Identification Plate
15
Scope of Delivery
16
3 Safety
17
General Working Safety
18
Roller Operation
20
Roll-Over Bar (ROPS)
23
Safety Markings on the Machine
24
Noise Levels
27
Safety (Maintenance)
28
Vibration Hazard
32
Notes
33
Notes
34
4 Transport / Commissioning
35
Transport
36
Center of Gravity
38
Joint Protection
39
Commissioning
40
Notes
42
5 Overview
43
Intended Use
44
Inappropriate Use
45
Component Overview
46
Dashboard (Switches)
48
Dashboard (Control Lamps)
49
Operation Check
50
Notes
53
Notes
54
6 Operating
55
Driver's Seat
56
Roll-Over Bar (ROPS)
58
Starting the Engine
60
Driving and Braking
63
Working Speed
65
Turning off the Engine
66
Emergency Stop
67
Parking Brake
68
Sprinkling
69
Simple/Double Vibration
71
Notes
72
7 Options
73
Edge Cutter
74
Revolving Warning Light
77
Roof
80
Driver's Platform Cover
82
Reverse Alarm
83
Battery Cut-Off Switch
84
Traction Aid (Flow Divider)
86
Lighting
87
Interval Sprinkler
88
Delayed Seat Contact
89
Anti-Adhesive
90
Anti-Adhesive Designations
91
1-Point Lifting Eye
92
Automatic Vibration
93
Seat Heating
95
Rops2D
96
Notes
98
8 Maintenance
99
Important Notes
100
Roller Maintenance
101
Maintenance Check Sheet
104
Yanmar Engine Maintenance
106
Towing, Releasing Brakes
108
Opening the Hood
112
Engine Compartment Inspection Summary
114
Inspect - Engine Oil Level, Coolant Level
115
Inspect - Fuel Level, Hydraulic Oil Level
116
Checks - Sprinkler System, Scraper
117
Checks - Tire Pressure
118
Checks - Air Filter Cartridges
119
Checks - Seat Contact and Emergency Stop
120
Inspect - Brakes (Brake Test)
121
Lubricate Steering Cylinder Bearing
123
Removing the Front Water Tank
124
Removing the Rear Water Tank
126
Lubricant Table
127
Consumables, Tightening Torques
129
Replace Engine Oil
130
Cleaning
131
Notes
132
9 Tips
133
Replacing the Front Bulbs
134
Replacing the Rear Bulbs
137
Engine Compartment Fuses
138
Steering Column Fuses
139
Battery
140
Notes
141
Notes
142
10 Storage
143
Storage
144
Draining the Water Tank
146
Winterization, Emptying the Water Tank
147
Draining Diesel
149
Notes
150
11 Hydraulics Diagram
151
AV23 - AV40 Hydraulics Diagram
152
AV23 - AV40 Hydraulics Diagram Legend
153
Hydraulic Diagram AV23K-AV40K
154
AV23K - AV40K Hydraulics Diagram Legend
155
AV23K - AV40K Edge Cutter Hydraulics Diagram
156
AV23K - AV40K Edge Cutter Hydraulics Diagram Legend
157
Notes
158
12 Wiring Diagram
159
Wiring Diagram (Multifunction Display)
160
Wiring Diagram (Engine Start/Stop)
161
Wiring Diagram (Emergency Stop / Oil Cooler, Diesel Pump)
162
Wiring Diagram (Sprinkler)
163
Wiring Diagram (Vibration, ROPS2D)
164
Wiring Diagram (Horn, Indicators)
165
Wiring Diagram (Lights)
166
Wiring Diagram (Options)
167
Wiring Diagram (Operating Lever Control)
168
Wiring Diagram (Delayed Seat Switch)
169
Wiring Diagram Key
170
13 Specifications
175
Dimensions
176
Specifications AV2-2
177
Specifications AV2-2K
178
Specifications AV2-2 Sidefree
179
Notes
180
Related product manuals
Ammann AV26-2K
180 pages
Ammann AV26-2 S
180 pages
Ammann AV23-2
180 pages
Ammann AV33-2
180 pages
Ammann AV40-2
180 pages
Ammann AV 70 X
162 pages
Ammann AV40-2K
180 pages
Ammann ARX 36
152 pages
Ammann ARX 40
152 pages
Ammann ARX 12
166 pages
Ammann ARR 1575
346 pages
Ammann ASC 200 Series
198 pages