EasyManua.ls Logo

Anser U2 PRO-S - Encoder Setting Problem; Photocell Setting Problem

Default Icon
58 pages
Print Icon
To Next Page IconTo Next Page
To Next Page IconTo Next Page
To Previous Page IconTo Previous Page
To Previous Page IconTo Previous Page
Loading...
50
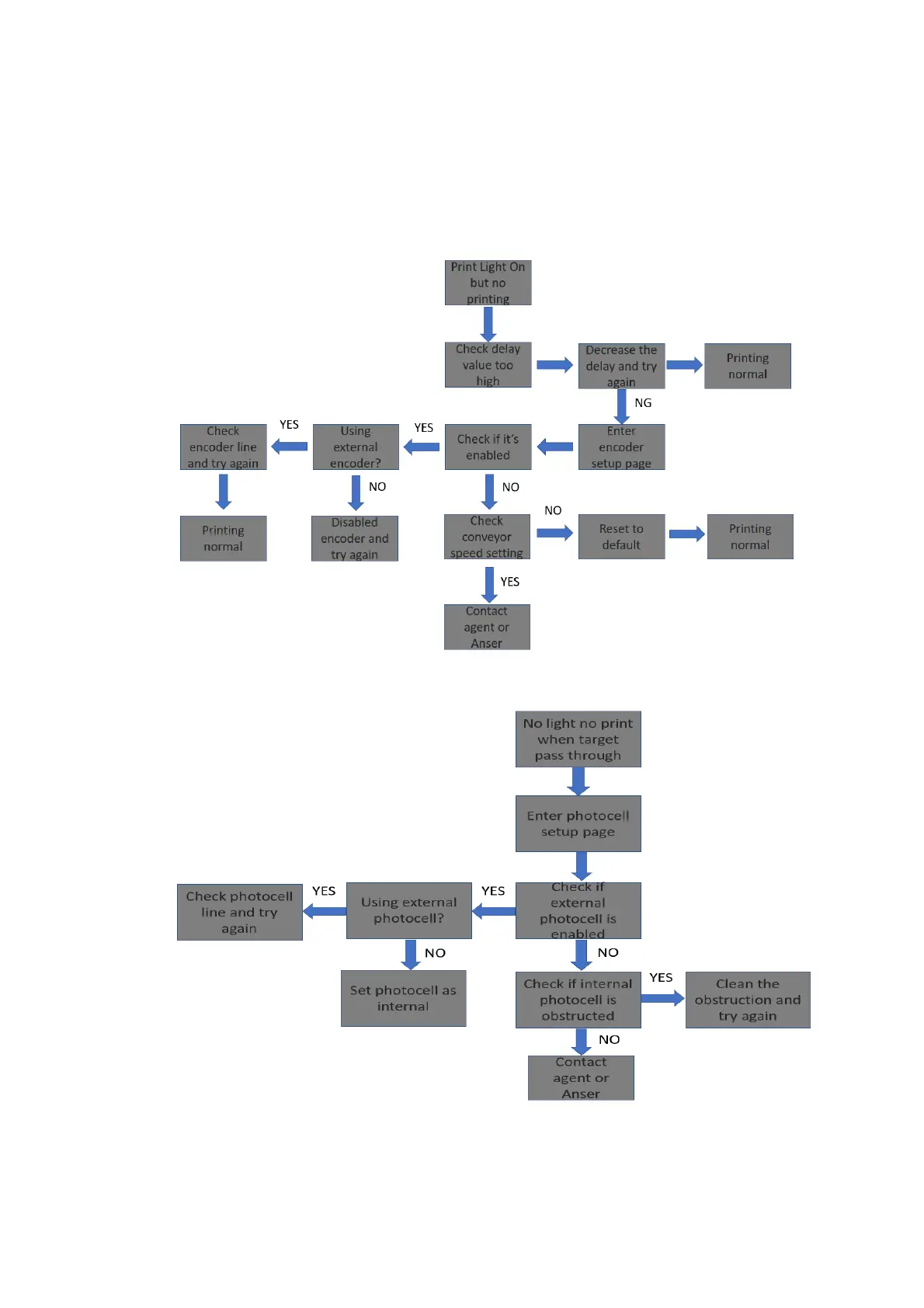
The following is the recommended troubleshooting procedure when the user encounters a
fault on the printing. When abnormal printing occurs in the printer, you can follow the steps
below to perform simple troubleshooting. If the user cannot solve the problem according to
procedure, please contact distributor or the manufacturer for technical support.
9.1 Encoder
9.2 Photocell

Table of Contents

Related product manuals