EasyManua.ls Logo

Antminer S9 - DC-PIC and DC-DC System; DC-PIC Module Functionality and Schematic; DC-DC Circuit Implementation

Antminer S9
20 pages
Print Icon
To Next Page IconTo Next Page
To Next Page IconTo Next Page
To Previous Page IconTo Previous Page
To Previous Page IconTo Previous Page
Loading...
Operator Board Maintenance Instructions
Need to be aware ofAn abnormally high voltage rise in the boost circuit can lead to the calculation board finally 6 Voltage domain. LDO
Damagealso easily lead to chip damage. While the boost voltage
the exception is mostly U110
R812
R811 Oxidation-induced.
5
DC-PIC
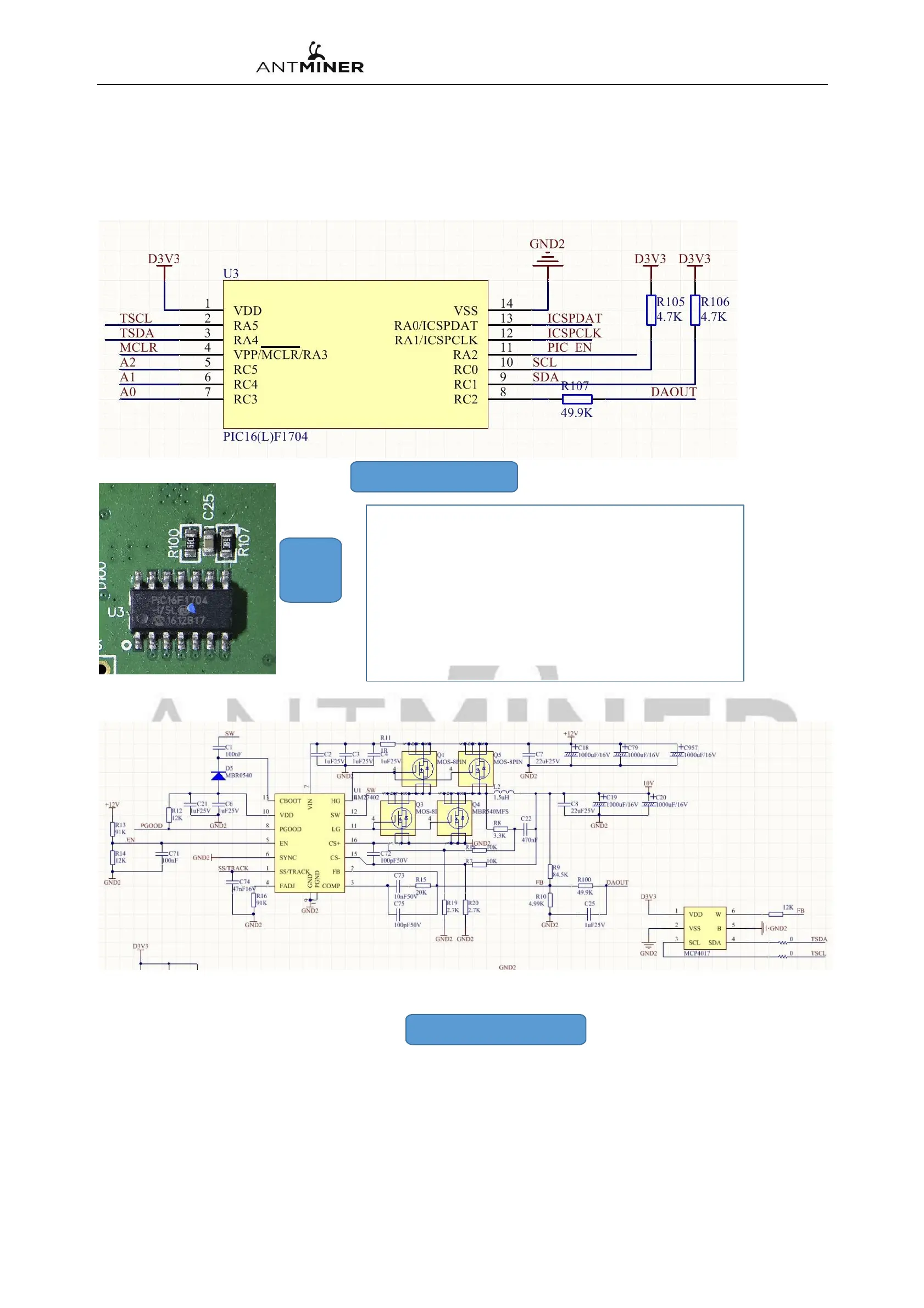
PIC16 (L) F1704 Composition As shown in figure 13 and Figure 14
A device that stores the frequency information and voltage values of an operational board chipIt also allows control of the operational DC-DC Output voltage.
13PIC Schematic diagram
14
PIC
6
DC-DC Circuit
:由
LM27402SQ
CMOS
TPHR9003NL Composition Figure 15 below and Figure 16 is shown
15
DC-DC Schematic diagram
9
PIC is running, every minute, we need to control the heartbeat signal.if
not, With heartbeat information, PIC will work for one minute and then
shut down.
PIC pin 1 is VDD 3.3V, 14 is GND, pins 9 and 10 are connected to the I2C
bus of the IO port to the control board, pins 5, 6, and 7 are PIC addresses;
pin 4 is PIC3 .3V; pin 8 is PIC.
FB output, control DC-DC voltage; 11 pin is EN signal of PIC output, control
DC-DC working status.
Figure 15