EasyManua.ls Logo

AORUS X7 - Page 47

AORUS X7
61 pages
Print Icon
To Next Page IconTo Next Page
To Next Page IconTo Next Page
To Previous Page IconTo Previous Page
To Previous Page IconTo Previous Page
Loading...
RU
IT
ES
ID
DE
FR
KO
SC
TC
EN
54
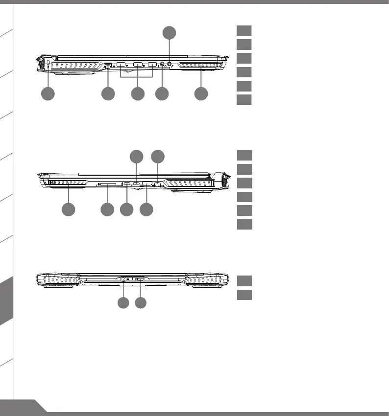
1 Altavoces
2 Lector de tarjetas SD
3 Puerto USB 3.1
4 Puerto Thunderbolt 3.0
5 Puerto HDMI 2.0
6 Mini Display Port
2 3
4
1 5
6
1 Kensington lock
2 Puerto de red (RJ45)
3 Puerto USB 3.0
4 Conector Jack para auriculares
5
Conector Jack para micrófono
6 Altavoces
1 Entrada de corriente
2 Puerto USB 3.0
21
1 2 3 4
5
6

Table of Contents

Other manuals for AORUS X7

Related product manuals