EasyManua.ls Logo

AORUS X7 - Page 53

AORUS X7
61 pages
Print Icon
To Next Page IconTo Next Page
To Next Page IconTo Next Page
To Previous Page IconTo Previous Page
To Previous Page IconTo Previous Page
Loading...
RU
IT
ES
ID
DE
FR
KO
SC
TC
EN
54
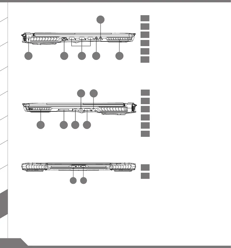
1 Speaker
2 Lettore di schede SD
3 Porta USB 3.1
4 Porto Thunderbolt 3.0
5 Porta HDMI 2.0
6 Mini Display port
2 3
4
1 5
6
1 Slot Kensington Lock
2 porta Ethernet
3 Porta USB 3.0
4 Connettore per cu󰀩e
5
Connettore microfono
6 Speaker
1 Connettore DC-in
2 Porta USB 3.0
21
1 2 3 4
5
6

Table of Contents

Other manuals for AORUS X7

Related product manuals