EasyManua.ls Logo

Ariston Type C - Page 18

Ariston Type C
49 pages
To Next Page IconTo Next Page
To Next Page IconTo Next Page
To Previous Page IconTo Previous Page
To Previous Page IconTo Previous Page
Loading...
18
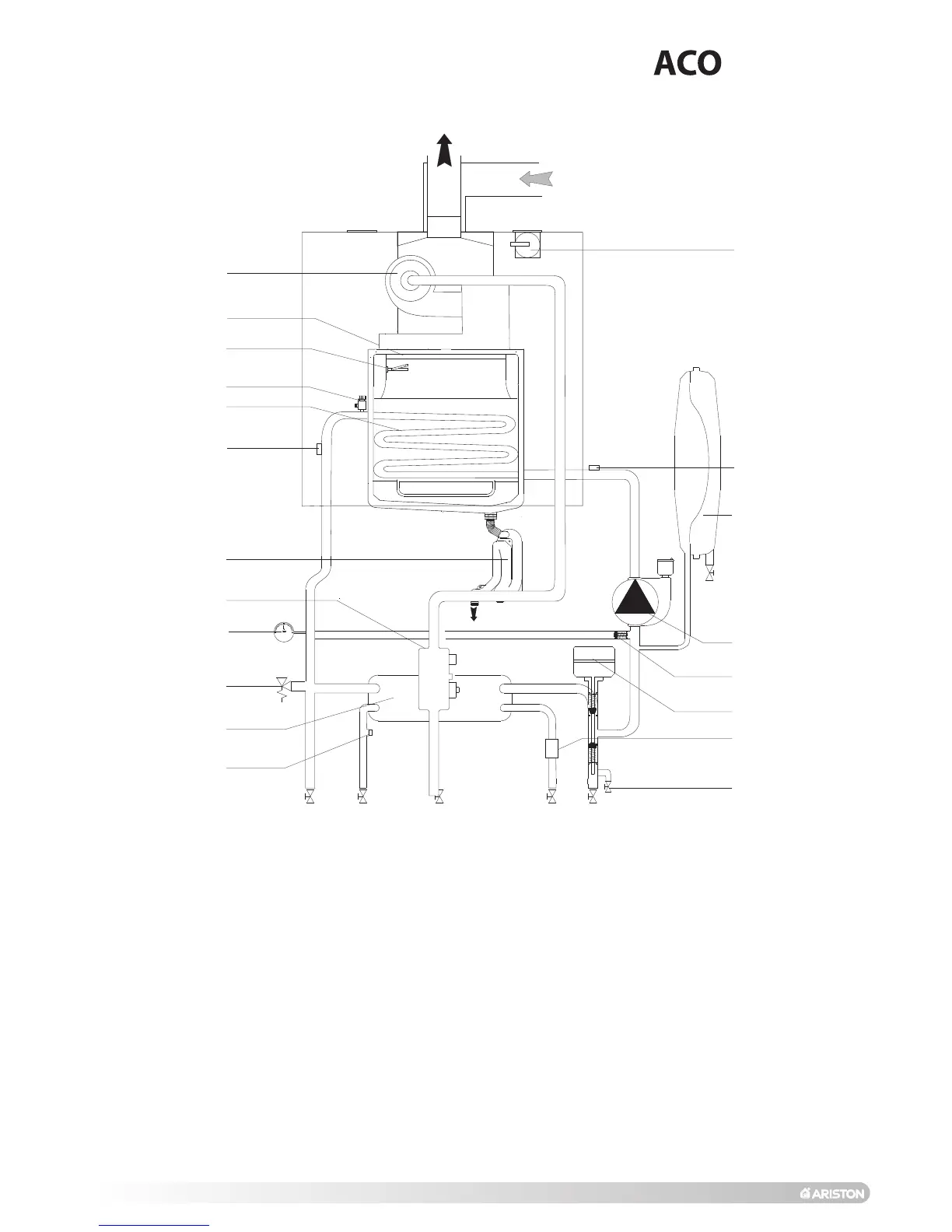
2.12. WATER CIRCUIT DIAGRAM
AB C DE
2
3
5
6
7
8
9
10
11
12
13
14
15
16
17
18
19
4
1
20
LEGEND:
1- Fan
2
-
Bur
ner
3
-
Ignition/detection electrode
4 - Air release valve
5 - Main heat exchanger
6
-
Centr
al heating flo
w temper
ature probe
7
-
Condensate
Trap
8
- Gas valve
9 - Pressure gauge
10
-
Saf
ety v
alv
e
11
-
Secondar
y heat exchanger
12
- Domestic hot water temperature probe
13 - Drain valve
14 - Domestic hot water flow switch
15
-
Motor
ised v
alv
e
16
-
Automatic By-pass
17 - Circulation pump with automatic
air release valve
18
-
Expansion v
essel
19
-
Centr
al heating return temperature probe
20
- Air pressure switch
FIG. 2.14
27/32 MFFI

Other manuals for Ariston Type C

Related product manuals