EasyManua.ls Logo

Astralpool Viron EQ - Salt Level Maintenance

Astralpool Viron EQ
24 pages
Print Icon
To Next Page IconTo Next Page
To Next Page IconTo Next Page
To Previous Page IconTo Previous Page
To Previous Page IconTo Previous Page
Loading...
17
Viron e-Quilibirum Series Chlorinator Installation Manual
16
Viron e-Quilibirum Series Chlorinator Installation Manual
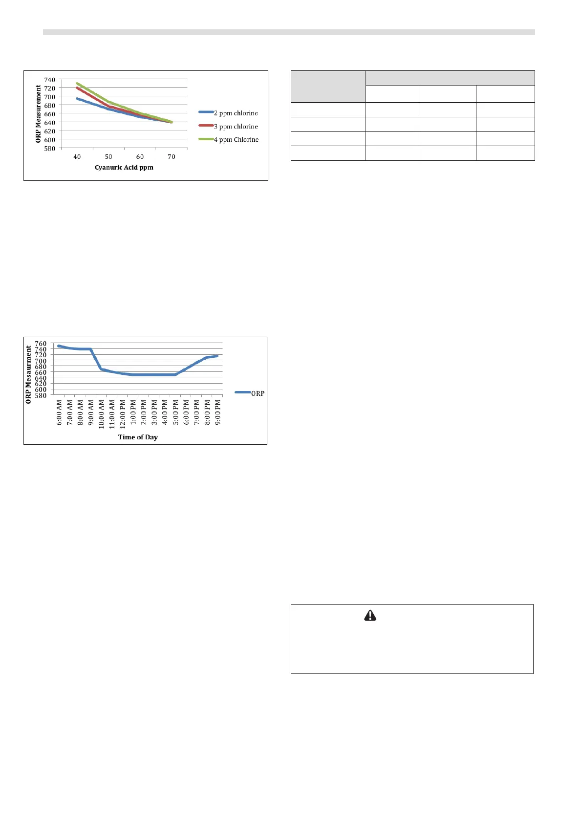
Figure 19. Eects of CyA on ORP Measurements
Total Alkalinity (TA) buffers pH or keeps the pH
relatively stable. The pH of your pool water is crucial
to making your chlorine highly effective, even when
the chlorine is present in low levels. Measuring and
adjusting your TA on a regular basis will help reduce
acid consumption and help keep your pH level in
check. Variable pH will also create variable ORP
readings with high pH meaning your e-Q Chlorinator
will produce more chlorine to reach the set point ORP
level than it would otherwise need.
Figure 20. Eects of Sunlight Assisting CyA Bond
CyA (STABLISER) adds to the TA reading. If CyA levels of
in excess of 50 ppm are present, it is good practice to
divide the CyA by 3 and subtract the result from the TA
reading. Therefore if CyA is 60, and TA is 200, subtract
20 (CyA 60/3) from 200 for a TA reading of 180.
CyA bonds to chlorine more effectively in sunlight
hours. Therefore ORP readings will be lower in
sunlight hours than at night. As the chlorine bonds
with CyA during sunlight hours, the ORP may drop
more than 100 mv. This means the e-Q chlorinator will
drive higher levels of chlorine during sunlight hours
as the chlorine is temporarily bonded with CyA. After
sunset, the CyA bond with chlorine will reduce, freeing
up the chlorine to oxidize with bacteria and exhibiting
an increased oxidization potential reading on the e-Q
chlorinator.
Cyanuric Acid
Level
Chlorine Level
2ppm 3ppm 4ppm
0
700 mv 725 mv 750 mv
10
550 mv 600 mv 625 mv
20
500 mv 525 mv 550 mv
>50
350 mv 400 mv 450 mv
NOTE: Contants - pH at 7.6 and TA at 180 ppm
Table 4. Guide to Adjusting ORP Set Point
7.3.3 pH Level
Keep the pH level between 7.0 and 7.4 for fibreglass
pools and 7.2 to 7.8 for other pools.
7.3.4 Total Alkalinity
The ideal range is between 80 and 120 ppm.
7.3.5 Salt Level
The correct salt level is important to cell life and the
effective operation of your chlorinator. Salt level
should be maintained around 4,000ppm but should
never be allowed to fall below 3,000ppm. Although
salt is not consumed by the Chlorinator, salt is lost
during backwashing and when your pool overflows
due to rain or splashing.
A typical pool of around 50,000 litres requires 200kg of
salt to initially set-up the pool to 4,000ppm.
A low salt level warning is indicated on your e-Q
Chlorinator if the salt level drops. If Low Salt is
indicated, check again in 24 hours and then if it is still
indicated, add two 25kg bags of salt to the shallow
end of your pool. Run the filtration system for approx.
6 hours to help mix the salt in the pool. It can take up
to a day for the salt to fully dissolve.
If the low salt light is still on, then you should get your
pool water tested. If the Salinity is above 4000ppm
then you may need to have your Chlorinator checked.
WARNING
Do not put salt directly in the skimmer box. High
concentrations of salt will be passed through
filtration and other pool equipment

Related product manuals