EasyManua.ls Logo

Atlas Copco GHS 730 VSD+ - Page 72

Atlas Copco GHS 730 VSD+
124 pages
To Next Page IconTo Next Page
To Next Page IconTo Next Page
To Previous Page IconTo Previous Page
To Previous Page IconTo Previous Page
Loading...
Instruction book
72 6996 0227 40
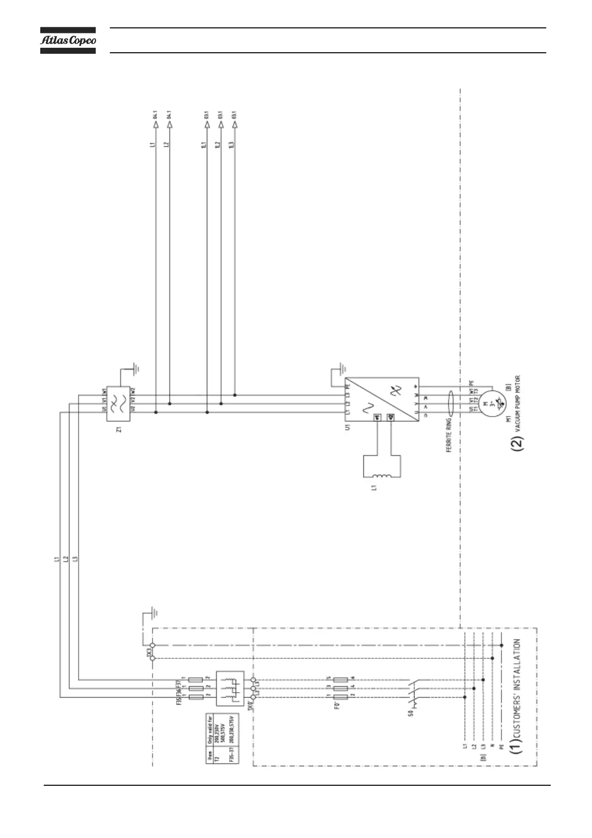
Service diagram

Related product manuals