EasyManua.ls Logo

B2 HVA60 - Discharge Status

Default Icon
69 pages
Print Icon
To Next Page IconTo Next Page
To Next Page IconTo Next Page
To Previous Page IconTo Previous Page
To Previous Page IconTo Previous Page
Loading...
5
Test Procedure
© b2 electronic GmbH
DHV0078 b2 EN
47
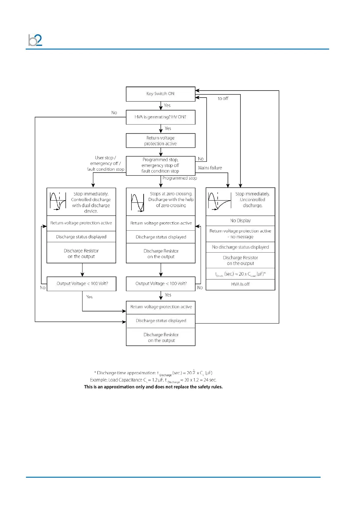
5.5 Discharge Status

Related product manuals