EasyManua.ls Logo

Ballu BSGI 12 - Communication and Power Troubleshooting

Ballu BSGI 12
51 pages
Print Icon
To Next Page IconTo Next Page
To Next Page IconTo Next Page
To Previous Page IconTo Previous Page
To Previous Page IconTo Previous Page
Loading...
7
7
.
.
T
T
R
R
O
O
U
U
B
B
L
L
E
E
S
S
H
H
O
O
O
O
T
T
I
I
N
N
G
G
31
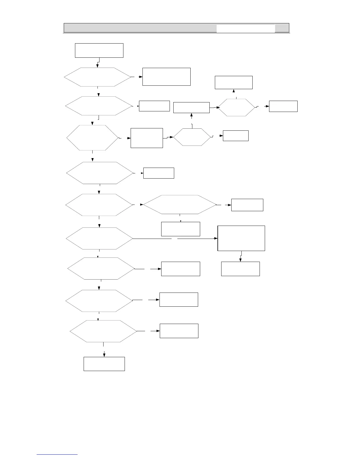
Error code 36
Communication trouble
Are all the lead wires connected
between indoor and outdoor unit?
Connect the indoor and
outdoor unit again according
to the wiring diagram
Is there power output between
indoor T/B 1 and 2 AC220V?
And "S" of indoor terminal block
DC24V?
Indoor control
board in trouble
Does the power
indicator(LED) of outdoor
control board(PCB) light
up?
Replace the
outdoor IPM board
and start up again
Is the 15A fuse(F03) of outdoor PCB
blown?
Is the 3.15A fuse(F02) of outdoor
PCB blown?
Is the 3.15A fuse(F01) of outdoor
PCB blown?
Is there power input between 1 and 2
on terminal block of outdoor unit?
Is there power output between 1 and
2 on terminal block of indoor unit?
Is there power output(AC220V) of
indoor unit between "N out" and "L
out"?
Indoor control board and
replace it
Is the system in
good condition?
Outdoor IPM
board trouble
Indoor control board
fault, replace it.
Is the system in
good condition?
Display board fault,
replace it
Check operation
Replace fuse
Is unsafety voltage part of outdoor
control board short circuit?(such as fan
motor, 4-way valve winding)
Outdoor control board
trouble and replace it.
Normal protection
and replace fuse
The control system of
outdoor unit has short circuit
trouble, check the connection
wire,outdoor control board,
IPM, rectifier and electrolyse
capacitor
Connection wire trouble
and check
Connection wire trouble
and check
Connection wire trouble
and check
Replace the trouble unit
yes
no
no
yes
yes
yes
no
yes
no
no
yes
no
yes no
no
yes
yes
yes
yes
yes
no
no
no
no
BSGI 09(12)

Related product manuals