EasyManua.ls Logo

Barnstead 47900 - Page 52

Default Icon
60 pages
Print Icon
To Next Page IconTo Next Page
To Next Page IconTo Next Page
To Previous Page IconTo Previous Page
To Previous Page IconTo Previous Page
Loading...
52
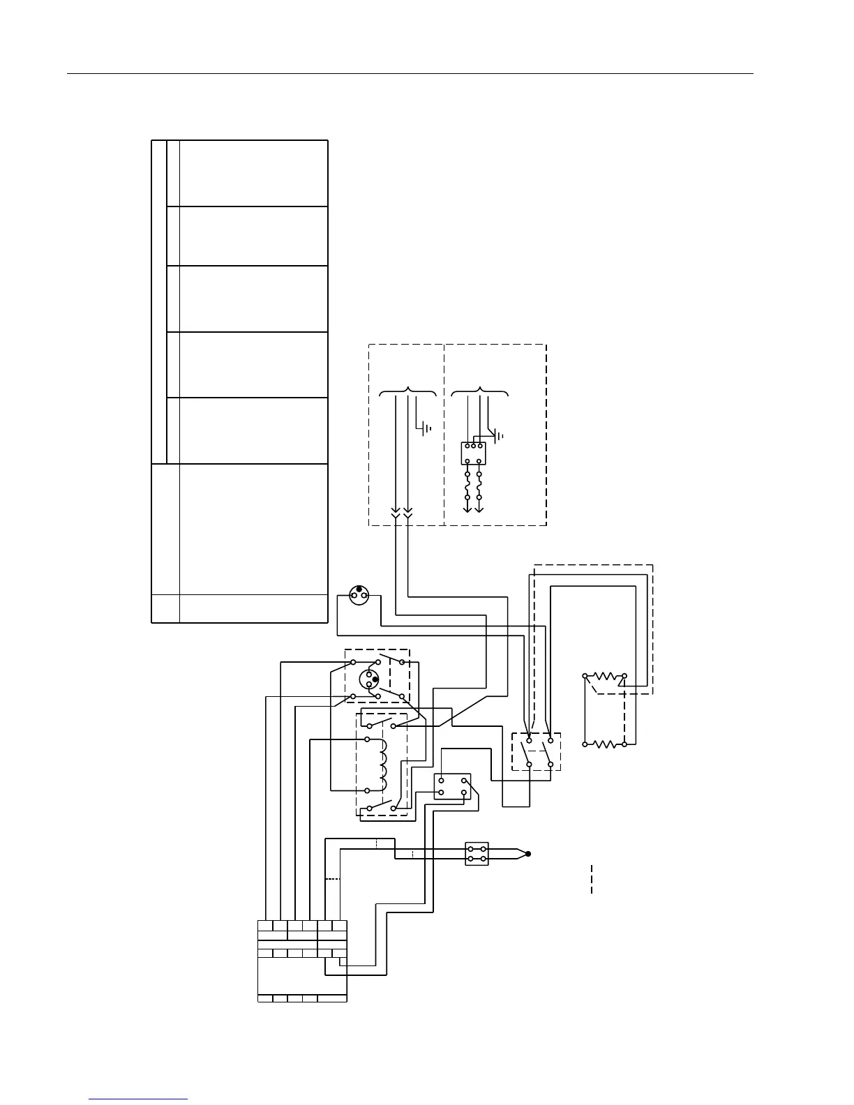
WIRING D
IAGRAMS
SINGLE SETPOINT CONTROL W/OTP
TC-TC+
TC1
T4
T3
T1
T2
H1
RY1
RY2
1
4
2
3
+
H2
LINE
L1
L2
GND
LINE
LOAD
F47920-33
ONLY
DS1
G
LINE
L2
L1
G
GND
S3
S2
L1
L2
S1
FL1
F1
F2
TB1
REDYEL
-
CN1
V-1B -
AB
V+
AA
+
1A
N
L
WIRING DIAGRAM
NOTES:
DASHED LINES " "
DENOTE 100/120 V.
WIRE CONNECTIONS.
CN1
DS1
H1
H2
RY2
RY1
S1
S2
SOLID STATE RELAY
HEATING ELEMENT
RELAY, DPST, N.O.
SWITCH
DOOR SWITCH
HEATING ELEMENT
PILOT LIGHT, NEON
CONTROL
RYX34
EL479X1A
RYX57
SWX144
SWX163
EL479X1A
PLX82
CN71X99
F47920
EL479X1A
RYX57
SWX163
SWX144
RYX34
F47920-26
EL479X1A
PLX82
RYX34
SWX143
SWX163
RYX56
EL479X1AEL479X2A
RYX56
SWX163
SWX143
RYX34
PLX76
EL479X1A
F47925F47924
EL479X2A
PLX76
DIAGRAM COMPONENT LIST
REF.
NO.
DESCRIPTION
MODEL NO. AND OUR PART NO.(s)
F47920-33
FL1 FILTER, EMI
SWX144
SWX163
EL479X1A
EL479X1A
RYX34
RYX57
PLX82
CAX94
DOOR SWITCHS3 SWX163SWX163SWX163 SWX163 SWX163
F1 FUSE FZX30
F2 FUSE FZX30
TERMINAL BLOCKTB1 TRX136
TC1165X1TC1165X1TC1165X1TC1165X1TC1165X1THERMOCOUPLETC1
TRX136 TRX136 TRX136 TRX136
CN71X99 CN71X99 CN71X99 CN71X99

Related product manuals