EasyManua.ls Logo

Basler Vision Technologies A202k - Page 107

Basler Vision Technologies A202k
118 pages
Print Icon
To Next Page IconTo Next Page
To Next Page IconTo Next Page
To Previous Page IconTo Previous Page
To Previous Page IconTo Previous Page
Loading...
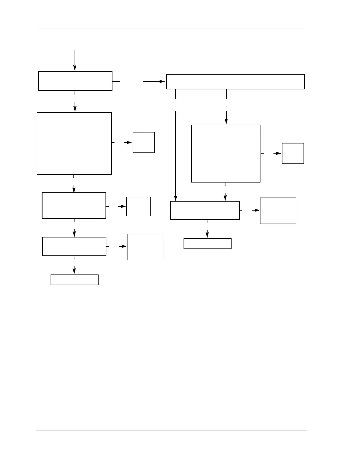
Troubleshooting
BASLER A202
k 6-3
DRAFT
Check the setup on your frame
grabber and make sure that the
ExSync signal is not too short. The
period of the ExSync signal must
be greater than 20.83 ms.
(On many frame grabbers, the
period of the ExSync signal is
adjusted by changing a setting for
the “frame rate”. Your frame rate
should not exceed 48 fps.)
Is the ExSync period OK?
Yes
No
Correct
the
settings.
Check your exposure setting.
The exposure time must be
less than the ExSync period.
Is the exposure OK?
Switch on test image one.
Can the test image be seen?
Correct
the
setting.
Go to the
interfacing
troubleshooting
chart.
Replace the camera.
No
No
Yes
Are you controlling the camera
with an ExSync signal or is the
camera in free-run?
ExSync signal.
Free-run.
CCT+
Check to make sure that:
Timer 1 is set no lower than
13 µs.
Timer 2 is set no lower than
35 µs.
The sum of the Timer 1 setting
plus the Timer 2 setting is
greater than 20.83 ms.
Are the settings OK?
No
Correct
the
settings.
Binary
Commands
Did you set up free-run using the Exposure Time Control Mode
setting on the CCT+ or with binary commands?
Yes
Yes
Switch on the test image one.
Can the test image be seen?
Go to the
interfacing
troubleshooting
chart.
Replace the camera.
No
Yes

Table of Contents