EasyManua.ls Logo

BenQ GL2040 - No Video (Power LED Green)

BenQ GL2040
89 pages
Print Icon
To Next Page IconTo Next Page
To Next Page IconTo Next Page
To Previous Page IconTo Previous Page
To Previous Page IconTo Previous Page
Loading...
78
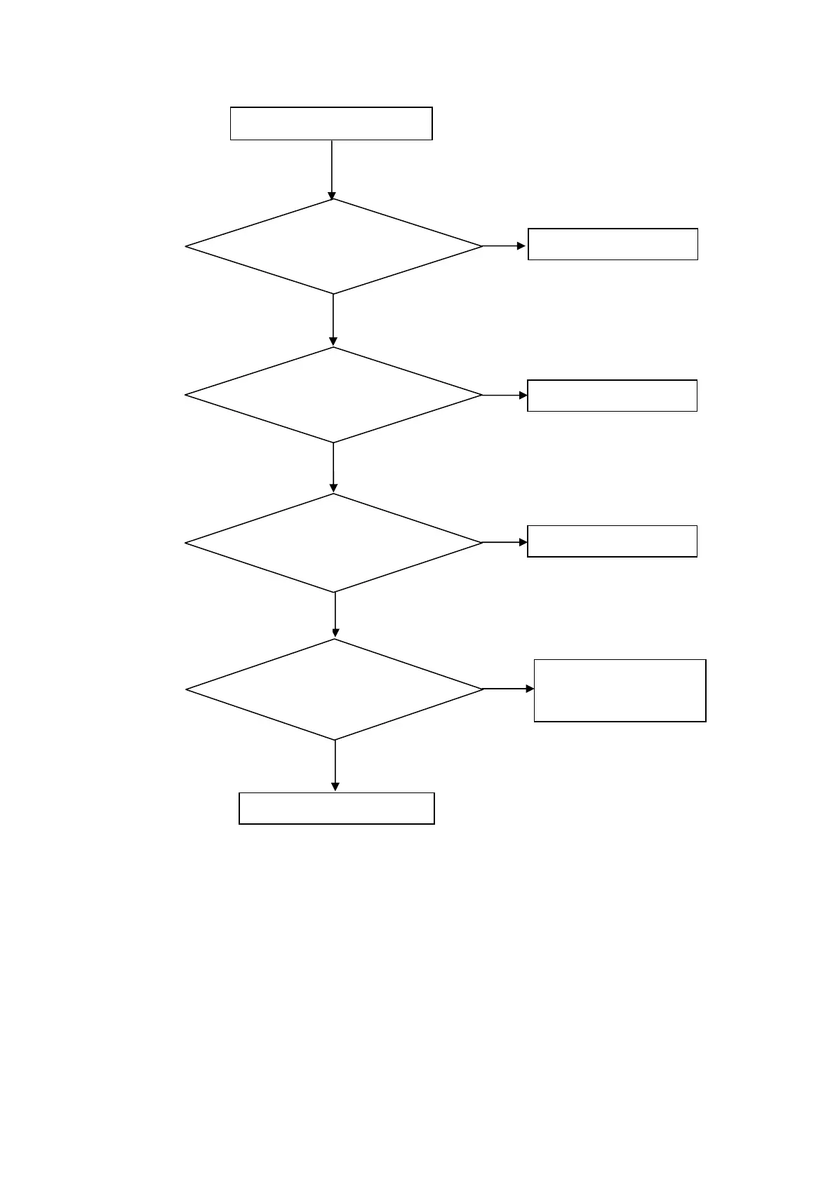
No Video (Power LED Green)
No Video (Power LED Green)
Press the power
button is
O
K?
Check the LVDS/FFC
cable or panel
The end
NG
OK
OK
NG
Replace the main board
Replace the converter
board
Replace the LVDS/FFC
cable or panel
NG
The end
Replace the key board
NG
OK
Replace the main
board and connection
OK

Related product manuals