EasyManua.ls Logo

BenQ MK2432 - Troubleshooting

BenQ MK2432
62 pages
Print Icon
To Next Page IconTo Next Page
To Next Page IconTo Next Page
To Previous Page IconTo Previous Page
To Previous Page IconTo Previous Page
Loading...
58
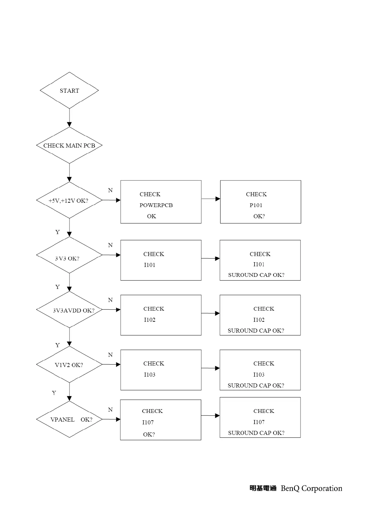
Troubleshooting

Related product manuals