EasyManua.ls Logo

Bio Bronpi HYDROBOX - Electrical Diagrams; Hydrobox - Hydrotex Electrical Diagram

Bio Bronpi HYDROBOX
Print Icon
To Next Page IconTo Next Page
To Next Page IconTo Next Page
To Previous Page IconTo Previous Page
To Previous Page IconTo Previous Page
Loading...
178
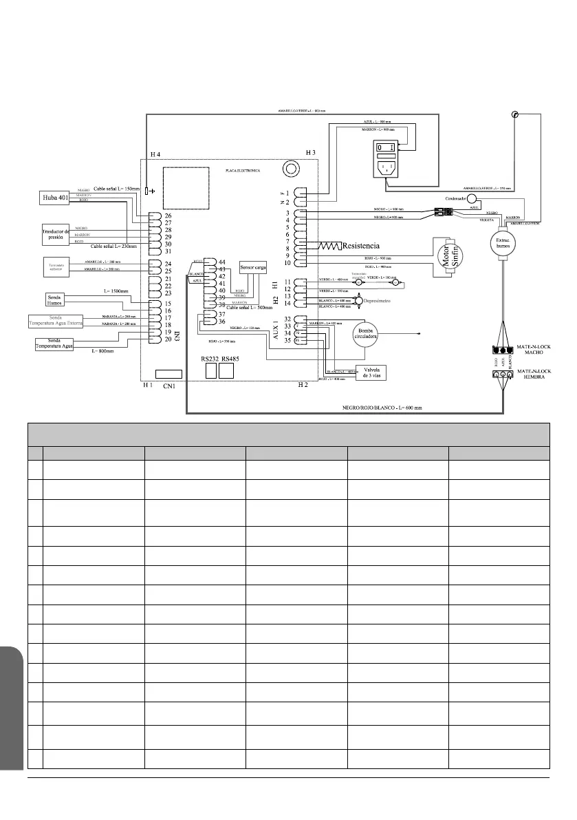
ESQUEMA ELÉCTRICO | ELECTRICAL LAYOUT DRAWING | SCHÉMA ÉLECTRIQUE |
ESQUEMA ELÉCTRICO | SCHEMA ELETTRICO
DESCRIPCIÓN DESCRIPTION DESCRIPTION DESCRIÇÃO DESCRIZIONE
E1
Vacuometro Vacuum gauge Vacuomètre Vacuômetro Vacuometro
E2
Motor extractor humos Smoke extraction motor Moteur extraction fumée Motor extração fumo Motore estrazione fumi
E3
Sensor de carga Fuel capacity sensor
Capteur de capacité de
combustible
Sensor capacidade de
combustível
Sensore capacità
combustibile
E4
Condensador Condenser Condensateur Condensador Condensatore
E5
Bomba circuladora Pump Pompe de circulation Bomba circuladora Pompa di circolazione
E6
Depresímetro Pressure switch Interrupteur Depressimetro Interruttore
E7
Resistencia Resistance Résistance Resistência Resistenza
E8
Termostato seguridad Safety thermostat Thermostat sécurité Termostato seguridade Termostato sicurezza
E9
Motor sinfín Geared motor Moteur vis sans fin Motor sem-fim Motore coclea
E10
Sonda humos Smoke probe Sonde fumées Sonda fumos Sonda fumi
E11
Sonda agua Water probe Sonde eau Sonda água Sonda acqua
E12
Termostato externo External thermostat Thermostat externe Termóstato externo Termostato esterno
E13
Transductor presión Pressure transducer
Transducteur de
pression
Transdutor de pressão Trasduttore di pressione
E14
Termostato agua san. Sanitary water thermostat
Thermostat d’eau
sanitaire
Termostato agua
sanitária
Termostato acqua
sanitaria
E15
Valvula 3 vías 3 way valve Valve 3 voies Válvula 3 vias Valvola 3 vie
E2
E4
E5
E9
E15
E6
E7
E8
E3
13 ESQUEMA ELÉCTRICO | ELECTRICAL LAYOUT DRAWING | SCHÉMA ÉLECTRIQUE | ESQUEMA ELÉCTRICO |
SCHEMA ELETTRICO
13.1 HYDROBOX - HYDROTEX
E1
E10
E11
E12
E13
E14
13 ESQUEMA ELÉCTRICO | ELECTRICAL LAYOUT DRAWING | SCHÉMA ÉLECTRIQUE | ESQUEMA ELÉCTRICO | SCHEMA
ELETTRICO ��������������������������������������������������������������������������������������������������� 178
13.1 HYDROBOX - HYDROTEX �������������������������������������������������������������������������������������178
13.2 HYDROCONFORT �������������������������������������������������������������������������������������������� 179
FT

Table of Contents