EasyManua.ls Logo

BMW Universal Bluetooth - Page 24

BMW Universal Bluetooth
25 pages
Print Icon
To Next Page IconTo Next Page
To Next Page IconTo Next Page
To Previous Page IconTo Previous Page
To Previous Page IconTo Previous Page
Loading...
24
Bluetooth
TM
Speaker
Te l +
Te l -
Te lephone Mute
Te lephone O
n
X10015
2113
Cradle Key +
Cradle O
n
X4545
X4545
Bluetooth
Antenna
I/K Bus
to other modules
from terminal 30 from terminal R
3
Light
Switch
input
F39
5A
X01185
X01185
Microphone
132
M
icroph
one +
M
icroph
one -
M
icropho
ne Shield
X18507
output
to
speaker
F41 F7
X13649
SES
Jumper
Plug
X13016
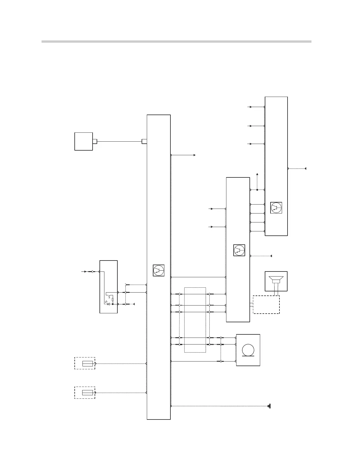
ULF Wiring Schematic for the E46
with Boardmonitor
ULF
Control
Module
Radio
Control
Module
Interface
Switch
15 16101112
6
12
11
32
35
17
15513338371192136
26 25 23
1812
13
98
10 11
+5V
not in use
X13016
X2759
2
1
3
F7
5A
X9987
X9988
30 R
X13016
G
round D
istr
ibution
Schematic information
obtained / developed using
schematics from DIS v 32.0
I/K
B
u
s
X10016
X10390
X10390
Boardmonitor
X13649
X18801
T
A
P
E
L
-
T
A
P
E
L
+
T
A
P
E
R
-
T
A
P
E
R
+
2
4
1
8
9310
7
6
X13646
9
to other modules
X13646
X13646
from terminal 30 from terminal R
F41 F7
711 1
Light
Switch
input
X13016
X18801
2

Related product manuals