EasyManua.ls Logo

BMW Universal Bluetooth - Page 25

BMW Universal Bluetooth
25 pages
Print Icon
To Previous Page IconTo Previous Page
To Previous Page IconTo Previous Page
Loading...
25
Bluetooth
TM
Speaker
Te l +
Te l -
Te lephone M
ute
Te lephone On
X10015
2113
Cradle Key +
Cradle O
n
X4545
X4545
Bluetooth
Antenna
I/K Bus
to other modules
from terminal 30 from terminal R
3
Light
Switch
input
F39
5A
X01185
X01185
Microphone
132
M
icroph
one +
M
icroph
one -
M
icroph
one Sh
ield
X18507
output
to
speaker
Light
Switch
input
F41 F7
X13321 X18126
X18126
SES
Jumper
Plug
X13016
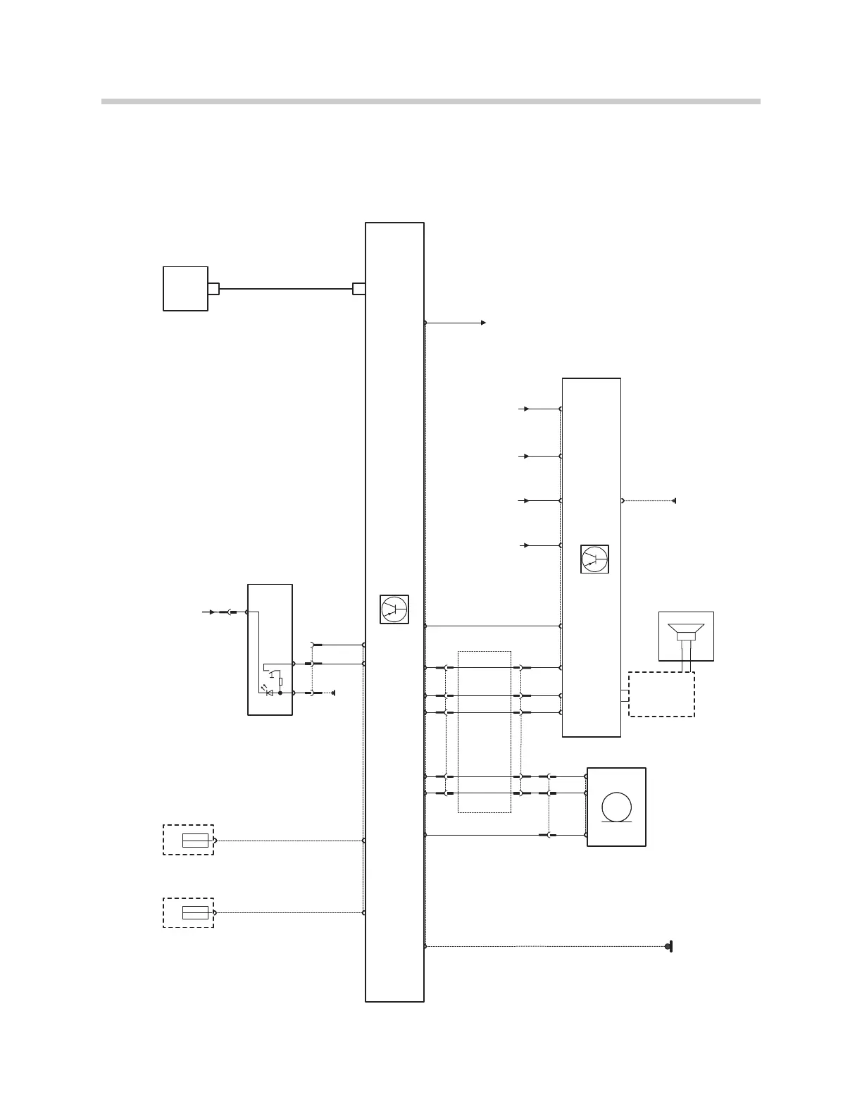
ULF Wiring Schematic for the E46
without the Boardmonitor
ULF
Control
Module
Radio
Control
Module
Interface
Switch
13 9 5 74103
8
15
11
32
35
17
15513338371192136
26 25
23
1812
13
98
10
11
+5V
not in use
X13016
X2759
213
F7
5A
X9987
X9988
30 R
X13016
Ground Distribution
Schematic information
obtained / developed using
schematics from DIS v 32.0
I/K Bus
X10016
X10390
X10390

Related product manuals