EasyManua.ls Logo

Bradley S19-2200 - Instalación de Recirculación Opcional de Agua

Bradley S19-2200
25 pages
Print Icon
To Next Page IconTo Next Page
To Next Page IconTo Next Page
To Previous Page IconTo Previous Page
To Previous Page IconTo Previous Page
Loading...
EFX 60/S19-2200 Installation
22 2/26/2018 Bradley • 215-1289 Rev. P; ECN 18-09-005
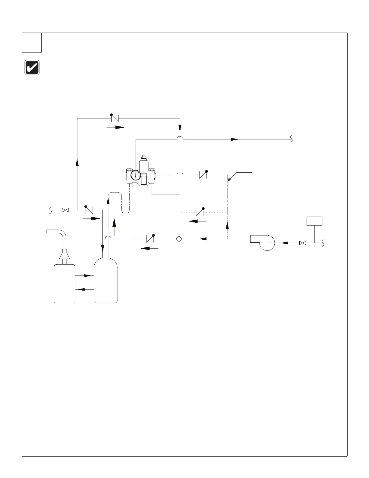
Instalación de recirculación opcional de agua
Válvula de retención
(Típ.)
FRÍA
CALIENTE
Bajada de
trampa de calor
de 28 pulg.
Válvula de equilibrio (Típ.)
Calentador
de agua
Tanque de
almacenamiento
Flujo de agua temperada
Flujo de retorno
Interruptor de temperatura
Agua
temperada
recirculada
Bomba de recirculación
Agua fría
La recirculación del agua en el sistema proporciona regulación constante de la temperatura del agua. Purgue
las tuberías de suministro completamente antes de terminar la instalación. Cierre todos los accesorios y
etiquételos como no disponibles para usarse durante el proceso de recirculación.
1. Apague la bomba de recirculación y abra el suministro de agua en los accesorios de emergencia [se requiere un caudal de
agua de 38 a 57 LPM (10 a 15 GPM)].
2. Deje que el agua corra a través del sistema hasta que alcance una temperatura constante. Si no obtiene la temperatura
necesaria, consulte el paso N.º 3 en la página anterior para volver a ajustar la temperatura.
3. Tan pronto como el agua alcance la temperatura apropiada, encienda la bomba de recirculación (antes de proceder,
asegúrese de que se haya alcanzado la temperatura adecuada en el sistema).
4. Revise la temperatura del agua en la bomba de retorno. Si la temperatura excede el nivel apropiado en 1,1 °C (2 °F),
ajuste el interruptor del límite superior de temperatura (esto apagará la bomba). Espere hasta que la temperatura del
agua de retorno esté a 2,8 °C (5 °F) por debajo del nivel apropiado y ajuste el interruptor del límite inferior (esto volverá a
encender la bomba).
5. Abra completamente la válvula de equilibrio.
6. Desconecte todos los accesorios y asegúrese de que no fluya agua por el sistema (el tubo de entrada de agua fría debe
sentirse tibio al tacto).
7. Deje que el sistema funcione sin agua durante 30 minutos o más. Si, después de treinta minutos, aumenta la temperatura
del agua, puede volver a ajustar la temperatura cerrando lentamente la válvula de equilibrio hasta que se alcance la
temperatura adecuada.
Recirculación alterna (menos
de 19 LPM (5 GPM)
5

Other manuals for Bradley S19-2200

Related product manuals