EasyManua.ls Logo

Brother DCP-J132W

Brother DCP-J132W
309 pages
To Next Page IconTo Next Page
To Next Page IconTo Next Page
To Previous Page IconTo Previous Page
To Previous Page IconTo Previous Page
Loading...
6-2
Confidential
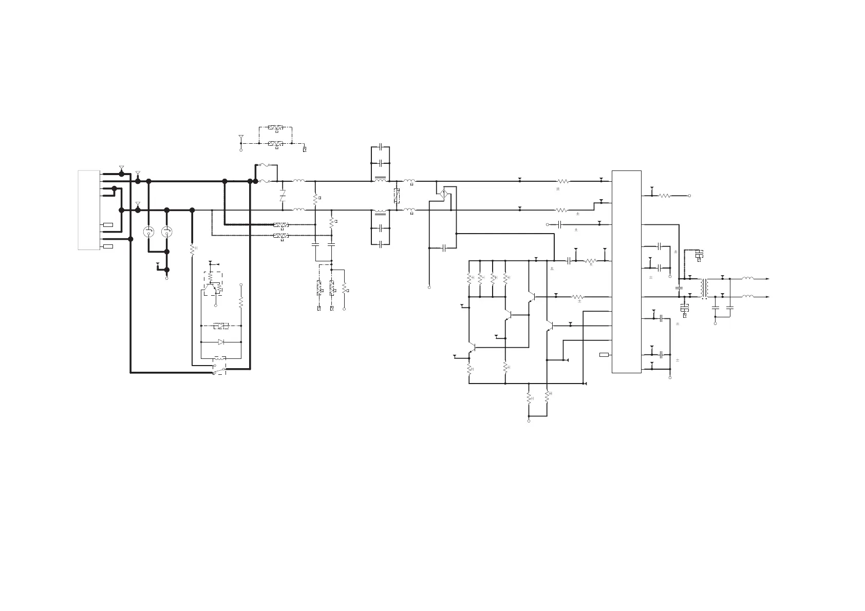
MJ PCB
European, Oceanian, Asian models
TP39
TP29
U1
CX20548-11
TEST
12
DIBN
16
PWR
15
AVDD
2
DIBP
14
DVDD
1
VC
3
PADDLE(AGND)
17
RAC
4
TAC
5
EIC
11
RXI
6
EIO
10
EIF
9
TXO
8
TXF
7
GPIO
13
@R1 100k
1/10W 5%(J)
AGND
C20
C151
AGND
Q4
MMBTA42
C
B
E
TP42
D4
P3100SBL
R13 280
1/4W
1%(F)
AGND
TP20
TP27
T1
82154R-LF1
32
1
4
C24
C104
16VDC
10%(B)
C6
C104
16VDC
10%(B)
Q3
MMBTA42
C
B
E
TP37
TP21
FCTP17
5D
P_DIBn
R7
100
5%(J)
R5 280
1/4W
1%(F)
R4 3.01
1%(F)
C21
C104
16VDC
10%(B)
5D
RDPS
TP1
D2
RA-242M-C6
R11
110
5%(J)
Q2
MMBTA42
C
B
E
TP33
D3
S1ZB60-7062
A1
-
A2
+
TP30
AGND
C5
C104
16VDC
10%(B)
GND
AGND
Q5
MMBTA42
C
B
E
TP31
TP38
SW1
A5X-G-24E-908
1
2
12
11
7
R9
3.01
1%(F)
C22
C47P
TP40
AGND
TP35
TP34
D7
1SS120TD-E
GND
C19
C104
16VDC
10%(B)
R6
9.1
1/4W
1%(F)
D6
DA2S1010
C2
C221
NC
C1
C221
TP26
TP32
R12
237k
1/8W
1%(F)
5D
P_DIBp
D1
RA-242M-C6
R29
150k
FG1
TP36
NC
R8 280
1/4W
1%(F)
Q1
DTC123JUA
C
B
E
R3
330
1/4W
R10 280
1/4W 1%(F)
C4
C473
10%
3216
C23
C151
+31V
GND
TP28
TP41
FCTP18
GND
FCTP13
FG2
R19
0
(1608)
R16
0
1608
FG2
R17
0
1608
NC
CN1
B551N2-6406-M011
EXT1
1
Ta2
2
Tb3
3
EXT2
4
Ta5
5
La
6
Lb
7
Tb8
8
TP25
TP22
TP24
TP23
L6
MMZ1608Y301B
L5
MMZ1608Y301B
R15
6.81M
1/8W
1%(F)
R14
6.81M
1/8W
1%(F)
@L3
DRL-0033P
@C8
C153
@L4
DRL-0033P
@C9
C473
FCTP10
@F2
TRF600-150
L15
MMZ1608S102A
L16
MMZ1608S102A
R2
0
(1608)
F1
TRF600-150
R21
0
(1608)
R22
0
(1608)
R23
0
(1608)
R24
0
(1608)
L2
0
L1
0
TP2
TP3
C11
C151
AGND
C12
C151
AGND
R40
0
1608
GND
D5
JVR05N271K65YRW
@C7
C153
@C10
C682
C3
C2012X7R2E223KT
2012,250V

Table of Contents

Other manuals for Brother DCP-J132W

Related product manuals