EasyManua.ls Logo

Bryant 926TC - InteliSense Technology Features; Temperature Display; Accessory Connections

Bryant 926TC
78 pages
Print Icon
To Next Page IconTo Next Page
To Next Page IconTo Next Page
To Previous Page IconTo Previous Page
To Previous Page IconTo Previous Page
Loading...
926TC: Installation, Start-up, Operating and Service and Maintenance Instructions
Manufacturer reserves the right to change, at any time, specifications and designs without notice and without obligations.
28
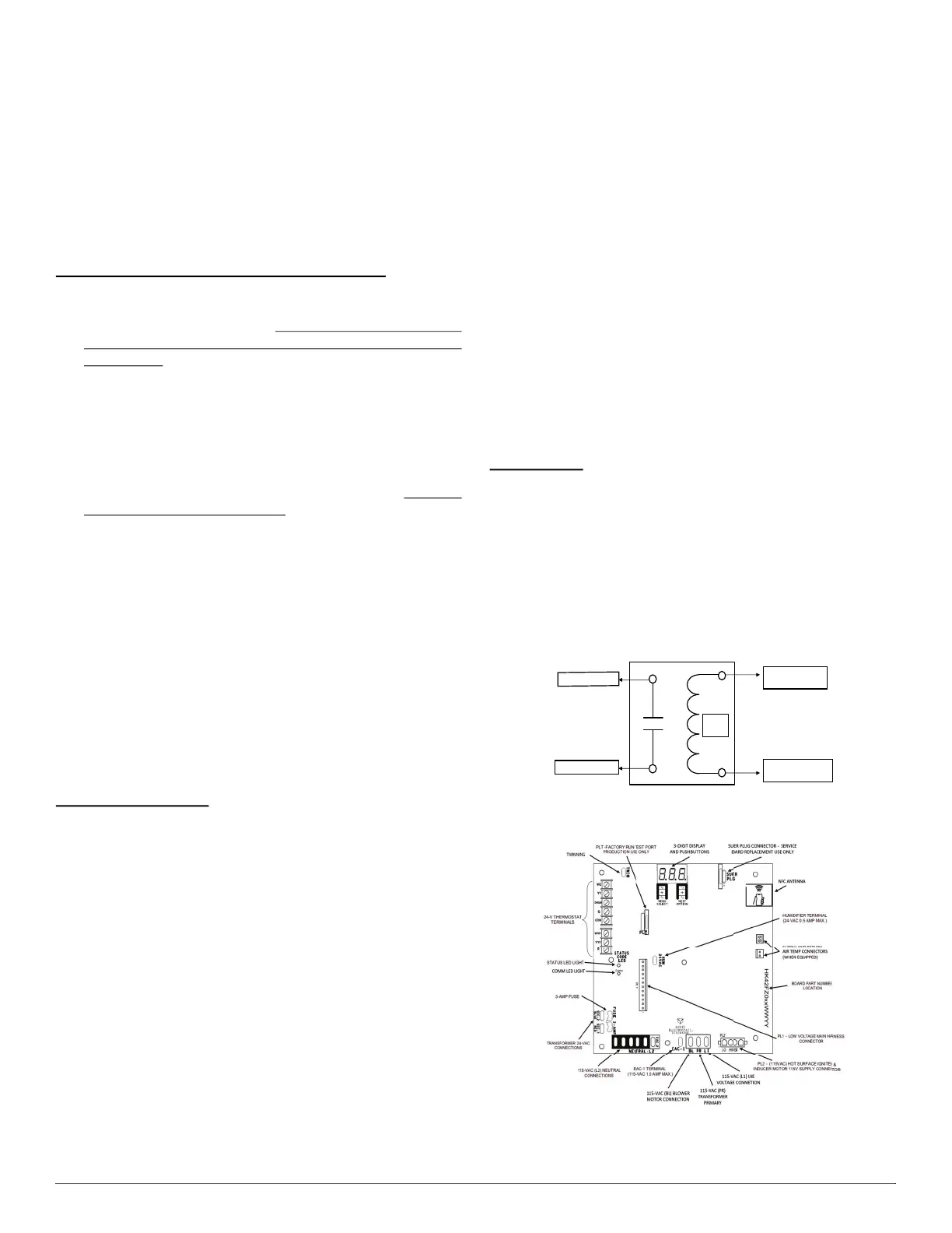
could cause this fuse to blow. If fuse replacement is required, use ONLY
a 3-amp. fuse of identical size. See Fig. 38.
INTELISENSE™ TECHNOLOGY
This furnace is InteliSense capable when used with an ecobee for Bryant
smart thermostat with InteliSense technology. InteliSense technology
allows for the collection of performance data to be sent to the cloud.
Utilizing Bryant’s digital tools, dealers can gather system settings and
equipment data with homeowner opt-in, to provide quicker and more
efficient service. The furnace comes with a Return Air Temperature
(RAT) sensor installed on the control board and a Supply Air
Temperature (SAT) for installation in the field.
Install Supply Air Temperature (SAT) Sensor
1. Locate SAT sensor in main supply trunk after furnace and cooling
coil. Placing the SAT sensor after the first bend in main supply
trunk will yield the best readings. If this is not possible, placing the
sensor farther down the main trunk will allow for more mixing and
better results.
2. Drill a 1/4-in. hole at location in supply trunk where sensor will be
installed.
3. Insert sensor in hole and use as a template to mark the two (2)
mounting holes.
4. Drill two (2) 1/16-in. holes to accept No. 8 screws through
pre-drilled holes in duct temperature sensor back plate.
5. Use two (2) provided No. 8 sheet metal screws to mount the supply
air temperature sensor to the system.
6. Route SAT wire leads into furnace blower compartment along with
the thermostat wires. Use provided grommet to protect the wires
through the furnace casing.
7. Connect sensor wire leads to furnace control at the screw terminal
marked SAT. If additional wire length is needed, thermostat wire
and wire nuts can be used to extend the wires.
Refer to the thermostat advanced installation and configuration
instructions found at Bryant.hvacpartners.com/InteliSense for system
setup.
NOTE: When InteliSense communications with the thermostat is
present, the green COMM light on the furnace control will be on. If the
COMM light is not on when expected, check the steps under fault code
19.1 in the troubleshooting guide (Fig. 72). Fault code 19.1 will not be
displayed until after InteliSense communication has been established for
the first time.
Temperature Display
The SAT and RAT temperatures can be displayed on the control board 3
digit display. On the 3 digit display, navigate to () and select F or C
(Default is off). When enabled, the display will cycle through the current
operating mode, SAT, RAT, and termperature differential during heating,
cooling and heat pump operation. The temperatures will not be displayed
in other operating modes.
ACCESSORIES (See Fig. 37 and Fig. 38.)
1. Electronic Air Cleaner (EAC)
Connect an accessory Electronic Air Cleaner (if used) using 1/4-in.
female quick connect terminals to the two male 1/4-in.
quick-connect terminals on the control board marked EAC-1 and
EAC-2. The terminals are rated for 115 VAC, 1.0 amps maximum
and are energized during blower motor operation.
2. Humidifier (HUM)
Connect an accessory 24 VAC, 0.5 amp. maximum humidifier (if
used) to the 1/4-in. male quick-connect HUM terminal and
COM-24V screw terminal on the control board thermostat strip.
The HUM terminal is energized when the inducer motor is
energized in heating.
NOTE: If the humidifier has its own 24 VAC power supply, an isolation
relay may be required. Connect the 24 VAC coil of the isolation relay to
the HUM and COM/24V screw terminal on the control board thermostat
strip. See Fig. 37.
NOTE: DO NOT connect furnace control HUM terminal to HUM
(humidifier) terminal on Thermidistatt, Zone Controller or similar
device. See Thermidistat, Zone Controller, thermostat, or controller
manufacturer’s instructions for proper connection.
Alternate Power Supplies
This furnace is designed to operate on utility generated power which has
a smooth sinusoidal waveform. If the furnace is to be operated on a
generator or other alternate power supply, the alternate power supply
must produce a smooth sinusoidal waveform for compatibility with the
furnace electronics. The alternate power supply must generate the same
voltage, phase, and frequency (Hz) as shown in Table 12 or the furnace
rating plate.
Power from an alternate power supply that is non-sinusoidal may
damage the furnace electronics or cause erratic operation.
Contact the alternate power supply manufacturer for specifications and
details.
Thermostats
A single stage heating and cooling thermostat can be used with the
furnace. The furnace control board CPU will control the furnace and
outdoor unit staging. A two stage heating and cooling thermostat can
also be used to control the staging. For two stage thermostat control of
the furnace staging, on the 3 digit display, navigate to (Htt) and select
(2St). For two stage thermostat control of a 2-stage outdoor unit,
navigate to Ctt and select (2St). Refer to typical thermostat wiring
diagrams and the Sequence of Operation section for additional details.
Consult the thermostat installation instructions for specific information
about configuring the thermostat.
A11157
Fig. 37 – Field-supplied Isolation Relay for Humidifiers with
Internal Power Supply
A221519
Fig. 38 – Example of Variable Speed Furnace Control for ECM
Blower Motor
24 V
Coil
To Humidifier Leads
To Com/24V Screw Terminal
on Thermostat Strip
To HUM Terminal On
Furnace Control Board
To Humidifier Leads

Related product manuals