EasyManua.ls Logo

Bryant DURAPAC 580F - Page 46

Bryant DURAPAC 580F
52 pages
Print Icon
To Next Page IconTo Next Page
To Next Page IconTo Next Page
To Previous Page IconTo Previous Page
To Previous Page IconTo Previous Page
Loading...
46
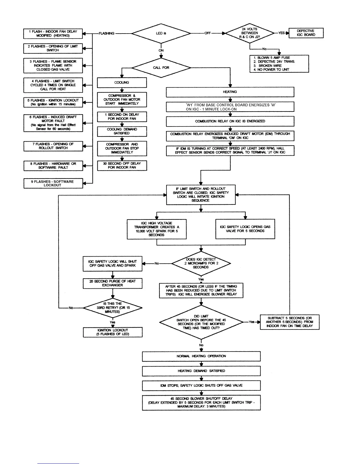
Fig. 47 — IGC Control (Heating and Cooling)
LEGEND
IGC — Integrated Gas Unit Controller
NOTE: Thermostat Fan Switch in the “AUTO”
position.

Related product manuals