EasyManua.ls Logo

Calorex PPT12 - Page 61

Calorex PPT12
151 pages
Print Icon
To Next Page IconTo Next Page
To Next Page IconTo Next Page
To Previous Page IconTo Previous Page
To Previous Page IconTo Previous Page
Loading...
Page 20
Manuel d’utilisation
PRO-PAC 8/12/16/22 LX/LY
SLIMLINE
Calorex Heat Pumps Ltd. The Causeway, Maldon, Essex CM9 4XD, UK
SD638150 ISSUE 11
®
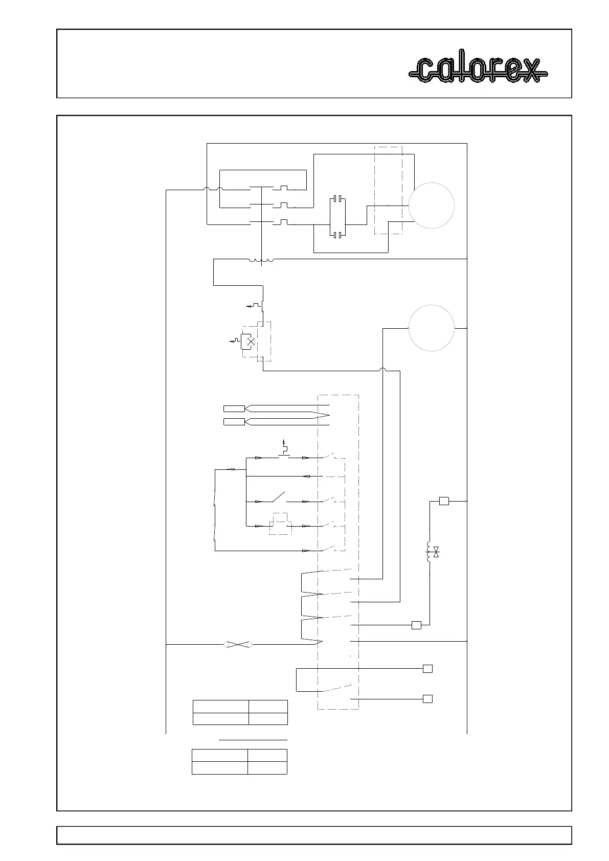
FONCTION AUTO HEAT
3A MAXI (370W)
MODELE
FUSIBLE
MODELE
VALEUR DISJONCTEUR
N/F
TENSION
NEUTRE
CONDENSATEUR
DE MARCHE
RELAIS/
CONDENSATEUR
MISE EN MARCHE
IMMEDIATE
(N/F)
(N/F)
DISJONCTEUR
COMPRESSEUR
SURCHARGE
FUSIBLE INTERNE
ALIMENTATION
ELECTROVANNE OU
SOUPAPE D'INVERSION
PPT 16 ALY MONOPHASEE (230V ~ 1 N 50Hz)
COMPRESSEUR
VENTILATEUR
CONTACTEUR
INTERRUPTEUR
DEBIT D'EAU
PRESSOSTAT B.P
SE COUPE EN BASSE
PRESSION
PRESSOSTAT H.P
SE COUPE EN HAUTE
PRESSION
DEMARRAGE
PROGRESSIF
AVEC
DISJONCTEUR
THERMIQUE
SI INSTALLE
CONNEXIONS
MARCHE/ARRETE
A DISTANCE
CONTROLEUR
DIGITAL
(TEMP EAU)
(DEGIVRAGE)
SONDE
SONDE
DEMARRAGE
PROGRESSIF
SI INSTALLE
DISJONCTEUR
COMPRESSEUR
VALEUR DE FUSIBLE INTERNE
PPT16ALY
3A
PPT16ALY 19.0A
10
11
1
4
1514
2
9
21
20
19
18
13
17
15
16
23
(L)
N/O
N/O
N/C
COM
COM
COM
COM
N/O
OUT2
OUT4
N/O
10
12
OUT3
OUT1
12
13
R
S
C
C
L
C
H
A1
A2
19 18
95
96
4
2
6
3
1
4
2
(N/O)
(N/O)
5
6
(N/O)
3A
24
(N)
3
22
DIGITAL INPUTS
di1
di2
di4
di3
com
97 98
(N/O)
11

Table of Contents

Other manuals for Calorex PPT12

Related product manuals