EasyManua.ls Logo

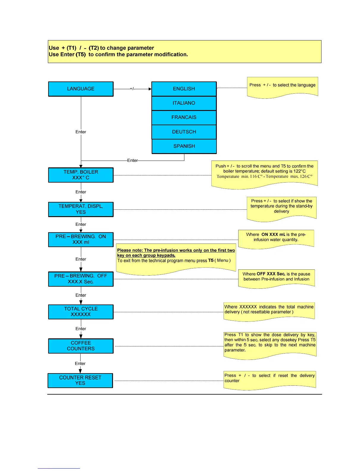
Carimali PRATICA1 GR. - Adjusting Machine Parameters; Modifying Parameter Settings

Carimali PRATICA1 GR.
17 pages
Print Icon
To Next Page IconTo Next Page
To Next Page IconTo Next Page
To Previous Page IconTo Previous Page
To Previous Page IconTo Previous Page
Loading...
lb-00193-14.EN Pag. 10 10-02-09
To exit from the technical program menu press T5 ( Menu )

Related product manuals