EasyManua.ls Logo

Carrier 38MHRC - Indoor and Outdoor Unit Communication Error (E1)

Carrier 38MHRC
84 pages
To Next Page IconTo Next Page
To Next Page IconTo Next Page
To Previous Page IconTo Previous Page
To Previous Page IconTo Previous Page
Loading...
38MHRC: Service Manual
Manufacturer reserves the right to change, at any time, specifications and designs without notice and without obligations.
34
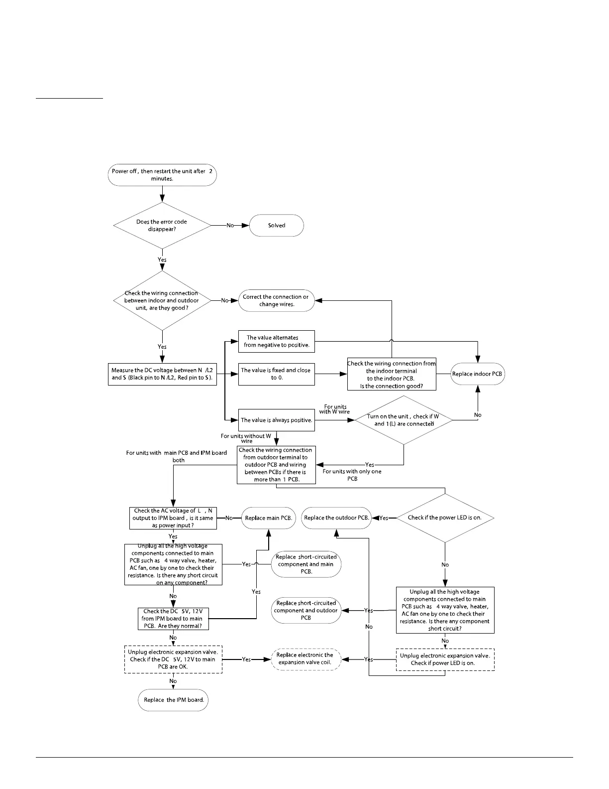
DIAGNOSIS AND SOLUTION (CONT)
Indoor and Outdoor Unit Communication Error (E1)
Description: The indoor/outdoor unit communication
Possible causes:
Wiring mistake
Faulty Indoor or outdoor PCB
Troubleshooting
A210596
For certain models, outdoor PCB could not be removed separately. In this case, the outdoor electric control box should be replaced as a whole.

Related product manuals