EasyManua.ls Logo

Carrier 38MHRC - IPM malfunction or IGBT over-strong current protection diagnosis and solution (P0)

Carrier 38MHRC
84 pages
To Next Page IconTo Next Page
To Next Page IconTo Next Page
To Previous Page IconTo Previous Page
To Previous Page IconTo Previous Page
Loading...
38MHRC: Service Manual
Manufacturer reserves the right to change, at any time, specifications and designs without notice and without obligations.
43
DIAGNOSIS AND SOLUTION (CONT)
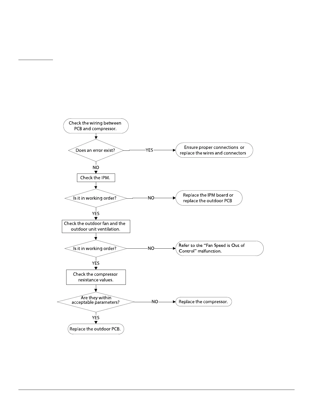
IPM malfunction or IGBT over-strong current protection diagnosis and solution (P0)
Description: When the voltage signal, that the IPM sends to the compressor drive chip is abnormal, the display LED displays “P0”and the air
conditioner turns off.
Possible causes:
Wiring mistake
IPM malfunction
Faulty outdoor fan assembly
Compressor malfunction
Faulty outdoor PCB
Troubleshooting
A210603

Related product manuals