EasyManua.ls Logo

Casio CTK-691 - Page 74

Casio CTK-691
122 pages
Print Icon
To Next Page IconTo Next Page
To Next Page IconTo Next Page
To Previous Page IconTo Previous Page
To Previous Page IconTo Previous Page
Loading...
Keyboard Settings
E-72
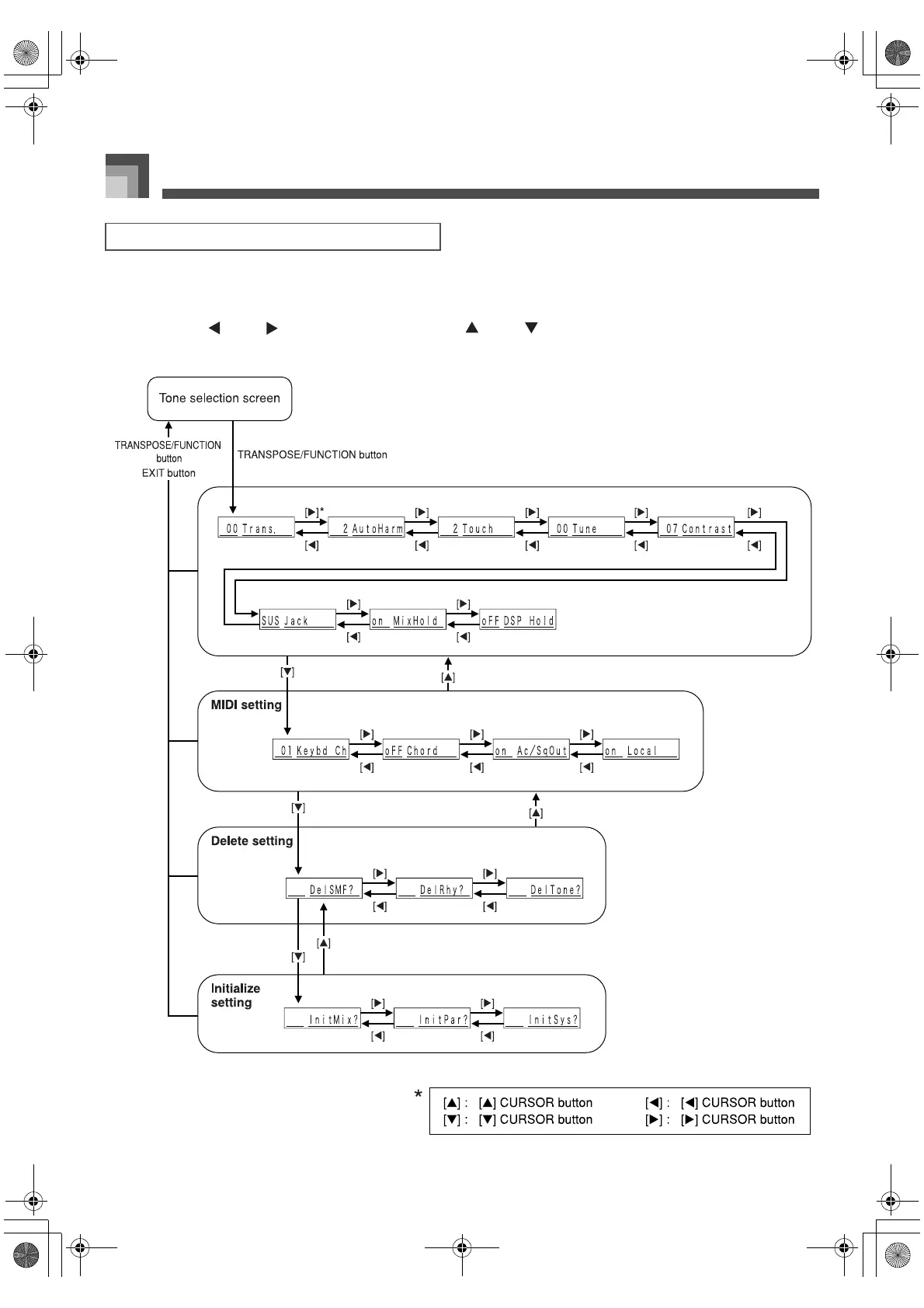
1. Press the TRANSPOSE/FUNCTION button.
This causes a pointer to appear on the display next to TRANSPOSE/FUNCTION.
2. Use the [ ] and [ ] CURSOR buttons, and the [ ] and [ ] CURSOR buttons to recall the items whose
settings you want to change.
To use the keyboard settings menu
705A-E-074A
CTK691E01‑01.book72ページ2003年9月29日 月曜日 午後4時47分

Table of Contents

Other manuals for Casio CTK-691

Related product manuals