EasyManua.ls Logo

Certikin MB185 - General Location of Controls

Default Icon
48 pages
Print Icon
To Next Page IconTo Next Page
To Next Page IconTo Next Page
To Previous Page IconTo Previous Page
To Previous Page IconTo Previous Page
Loading...
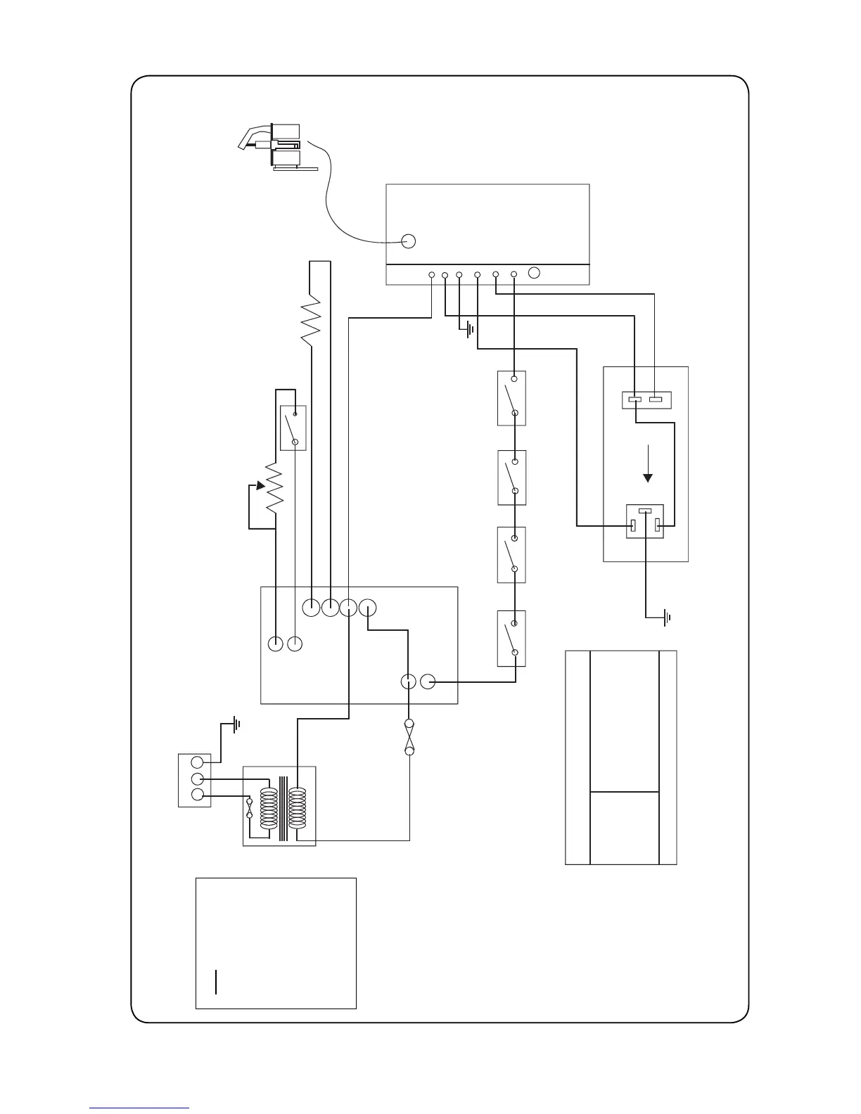
20MB Pool & spa heater
KEY
BK- BLACK
BR- BROWN
R- RED
Y- YELLOW
G/Y- GREEN &
YELLOW
BL- BLUE
WIRING DIAGRAM 055-105-155 MODELS ONLY
HI-LIMIT
RANCO
HI-LIMIT
MANUAL
RESET
PRESSURE
SWITCH
THERMAL
FUSE
N.O
COM
POT
SEN1
24V
SOLID STATE
THERMOSTAT
R
GAS VALVE
3 AMP
FUSE
WITH THERMAL FUSE
TRANSFORMER
NON-REPLACEABLE
POTENTIOMETER
MANUAL
SWITCH
TEMP SENSOR
L
N
E
BR
B
Y
Y
230 V
24 V
G/Y
Y
Y
Y
G/Y
GND
PV / MV
MV
PV
TH 24
TR GND
Y
Y
Y
Led
ROBERTSHAW
PILOT
ROBERTSHAW FAULT INDICATIONS
Reset by turning supply off, then on
OK, WORKING
FAILED TO LIGHT PILOT
FAILED INTERNAL CHECK
OFF or
OFF
ON
FLASHING
Bk
Bk
Bk
Bk
BkBk
Bk
Bk
Bk
Bk
Bk
Bk

Other manuals for Certikin MB185

Related product manuals