EasyManua.ls Logo

CERTUSS Universal 1000 - Page 36

Default Icon
102 pages
Print Icon
To Next Page IconTo Next Page
To Next Page IconTo Next Page
To Previous Page IconTo Previous Page
To Previous Page IconTo Previous Page
Loading...
30
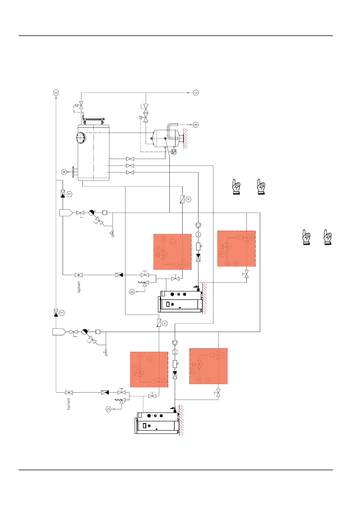
3.7.3 Installationsschema Thermotimat
3.7.3 Thermotimat installation scheme
3 Funktion
3 Function
*
*
NW
3 Rückschlagventil Mehrfachanlage 3 Non-return valve multiple system
4 Anfahr-Kolbenventil 4 Start-up piston valve
7 Abschlämm-Kolbenventil 7 Blow-down piston valve
9 3-Wege-Pilotventil 9 3-way pilot valve
A Schwaden ins Freie A Plume to outdoors
B Abwasser zum Kanal B Wastewater to channel
C Weichwasserzulauf C Soft water supply
D SV-Ausblasung ins Freie D Safety valve blowout to outdoors
E Dampf zum Verbraucher E Steam to the consumer
G Druckluft 6 bar G Compressed air 6 bar
H Rückschlagklappe H Non-return flap
Der Einbau des Rückschlagventils (3) ist bei
Mehrfachanlagen zwingend vorgeschrieben!
Installation of the return valve (3) is mandatory at
multiple systems!
I Startentwässerung I Start drainage system
II Automatische Abschlämmung II Automatic blow-down system
Rohrleitungsdurchmesser und Armaturengrößen sind in den
besonderen Installationsplänen für die Dampfautomaten zu ersehen.
Pipe diameters and fitting sizes can be found in special installation
plans for the steam generators.
*
Achtung!
Anschlüsse des Dampftrockners höher als Wasserstand „NW“ im
Speisewasserbehälter installieren.
**
Installationsvorschrift 82.985 beachten (siehe Folgeseite)!
*
Attention!
Install steam dryer connections above water level "NW"
in the feed water tank.
**
Observe Installation instructions 82.985. (See following page).
**
**
H
H

Table of Contents

Related product manuals