EasyManua.ls Logo

CESAB BT BLITZ 320 - Page 142

Default Icon
234 pages
Print Icon
To Next Page IconTo Next Page
To Next Page IconTo Next Page
To Previous Page IconTo Previous Page
To Previous Page IconTo Previous Page
Loading...
chapter 5000
page 90
1,2 - 2,0 t A.C.
SERVICE MANUAL
Electric
036-0410-07
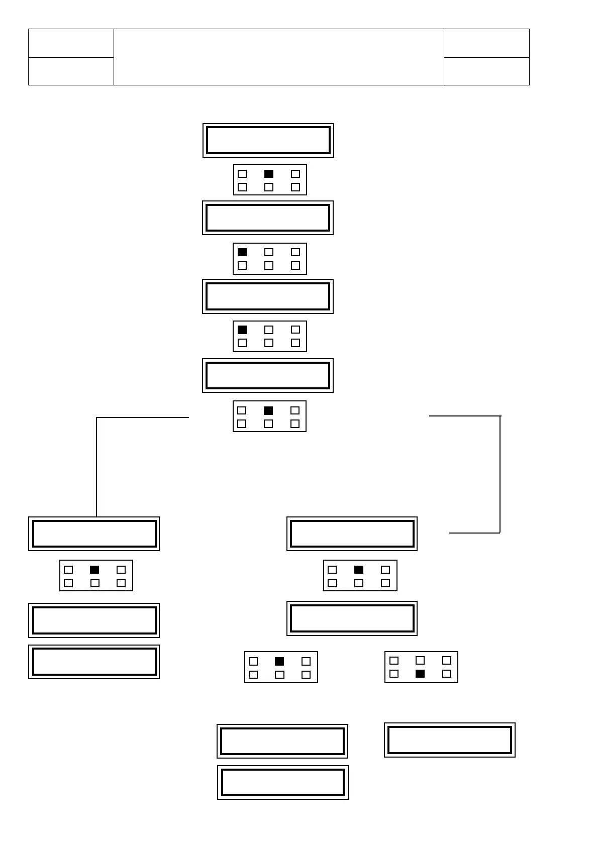
MAIN MENU : SAVE PARAMETER (SLAVE connection number 4)
Press ENTER
MAIN MENU
PARAM. CHANGE
Press ROLL
MAIN MENU
TESTER
Press ROLL
Select a box (0-31) where you want to save the program:
SELECT Mod 00 = Program number
FREE/DA2S2B C = Program version stored
MAIN MENU
SAVE PARAM
Press ENTER
SELECT Mod 00
FREE
Press ENTER
READING........
RUN ALL PARAMETERS
MAIN MENU
SAVE PARAM
Press ENTER
SELECT Mod 00
DA2S2B C
OVERWRITE DATA?
YES=ENTER NO=OUT
MAIN MENU
SAVE PARAM
Press OUT
to escape
Press ENTER
to confirm
READING........
RUN ALL PARAMETERS
MAIN MENU
SAVE PARAM
DA2S2B C CE 1.13
48V 280A 00000

Table of Contents

Related product manuals