EasyManua.ls Logo

CESAB BT BLITZ 320 - Page 153

Default Icon
234 pages
Print Icon
To Next Page IconTo Next Page
To Next Page IconTo Next Page
To Previous Page IconTo Previous Page
To Previous Page IconTo Previous Page
Loading...
chapter 5000
page 101
1,2 - 2,0 t A.C.
SERVICE MANUAL
Electric
036-0410-07
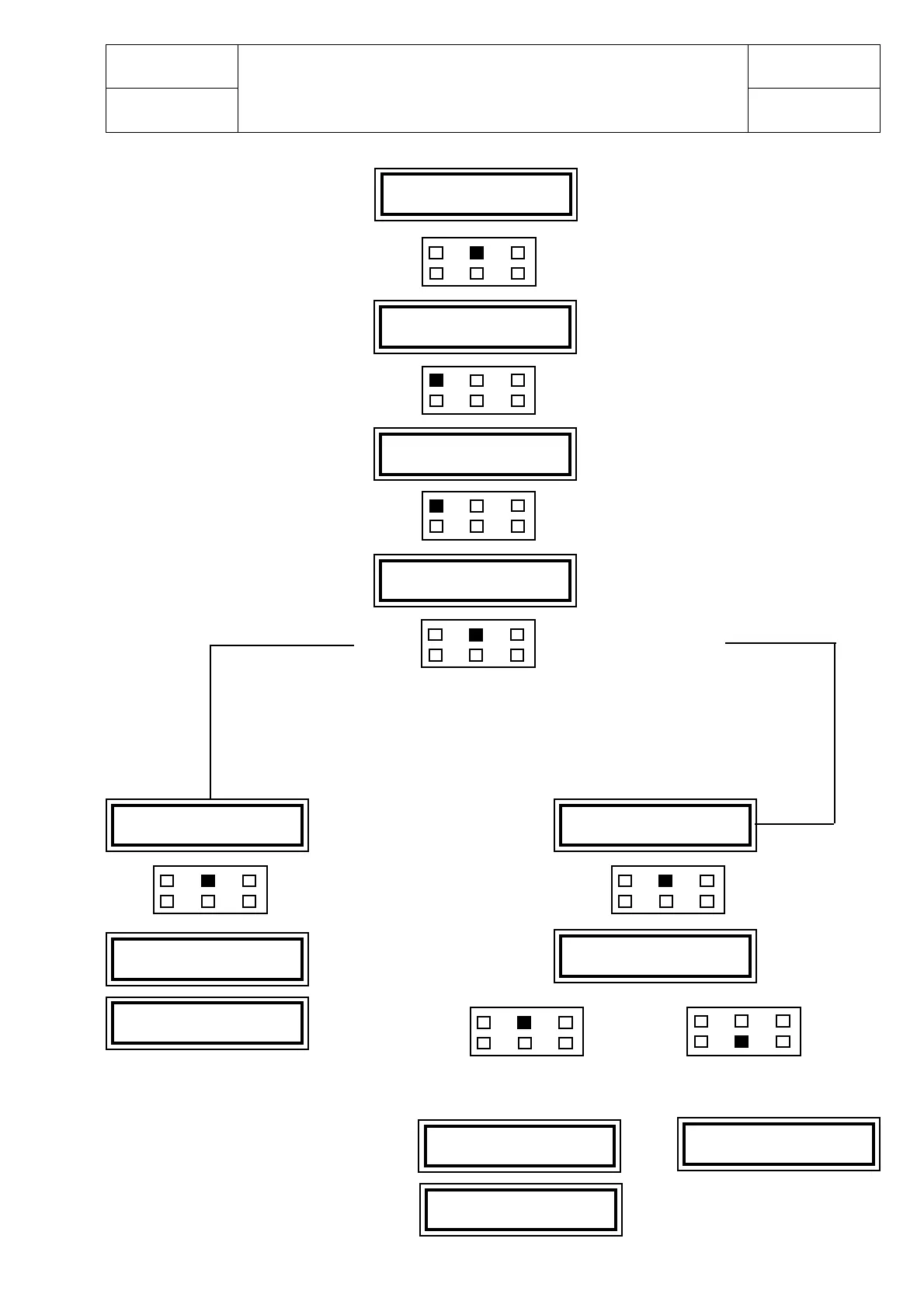
MAIN MENU : SAVE PARAMETER (PUMP connection number 5)
Select the box (0-31) where you want to save the program:
SELECT Mod 00 = Program number
FREE/AC2P2B D = Program version stored
Press ROLL
Press ROLL
Press ENTER
Press ENTER
Press ENTER
Press ENTER
Press OUT
to escape
Press ENTER
to confirm
MAIN MENU
PARAM. CHANGE
MAIN MENU
TESTER
MAIN MENU
SAVE PARAM
SELECT Mod 00
FREE
READING........
RUN ALL PARAMETERS
MAIN MENU
SAVE PARAM
MAIN MENU
SAVE PARAM
READING........
RUN ALL PARAMETERS
MAIN MENU
SAVE PARAM
SELECT Mod 00
AC2P2B D
OVERWRITE DATA?
YES=ENTER NO=OUT
AC2P2B D CE 1.06
48V 350A 00000

Table of Contents

Related product manuals