EasyManua.ls Logo

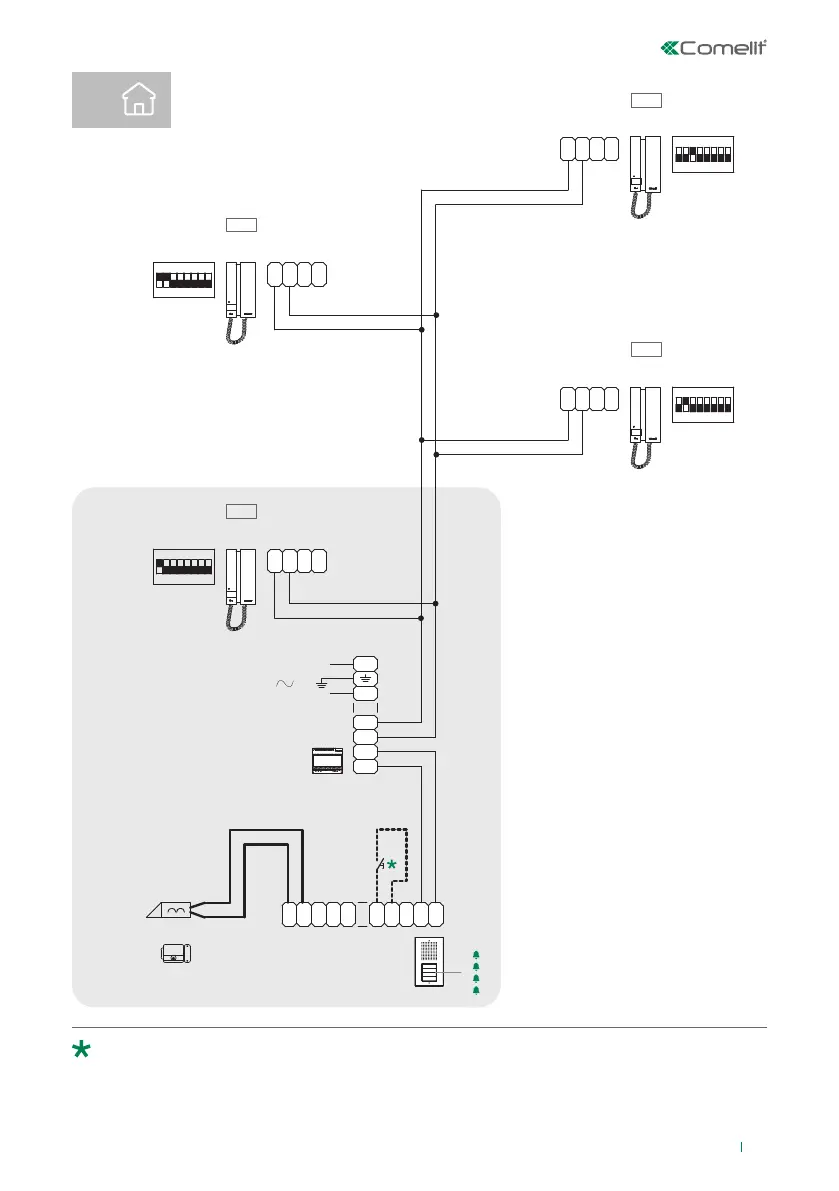
Comelit KCA2061 - Advanced Kit Wiring Diagrams; Multi-Unit System Wiring; Door Opener Button Range

Comelit KCA2061
12 pages
Print Icon
To Next Page IconTo Next Page
To Next Page IconTo Next Page
To Previous Page IconTo Previous Page
To Previous Page IconTo Previous Page
Loading...
LL
O
D
E
T
R
NO
SE
-
SE
+
NC C
M
O
C
1209
L
N
110-240V
L2
L2
L1
L1
CA2100P
+ CA9211
1
2
3
4
4
S1
ON
85 764321
2738W
1
3
S1
ON
85 764321
S1
ON
85 764321
4
2
S1
ON
85 764321
L L
C
F
P
C
F
P
2738W
2738W
2738W
L L
C
F
P
C
F
P
L L
C
F
P
C
F
P
L L
C
F
P
C
F
P
Kit
11
Max 20 m. Pulsante comando apriporta locale.
Max 20 m. Local door-opener button.
Max 20 m. Bouton commande ouvre-porte local.
Max 20 m. Bedieningsknop lokale deuropener.
Max 20 m. Lokale Türönertaste.
20 m máx. Pulsador abrepuertas local.
20 m máx
. Botão de comando abertura da porta local.

Related product manuals