EasyManua.ls Logo

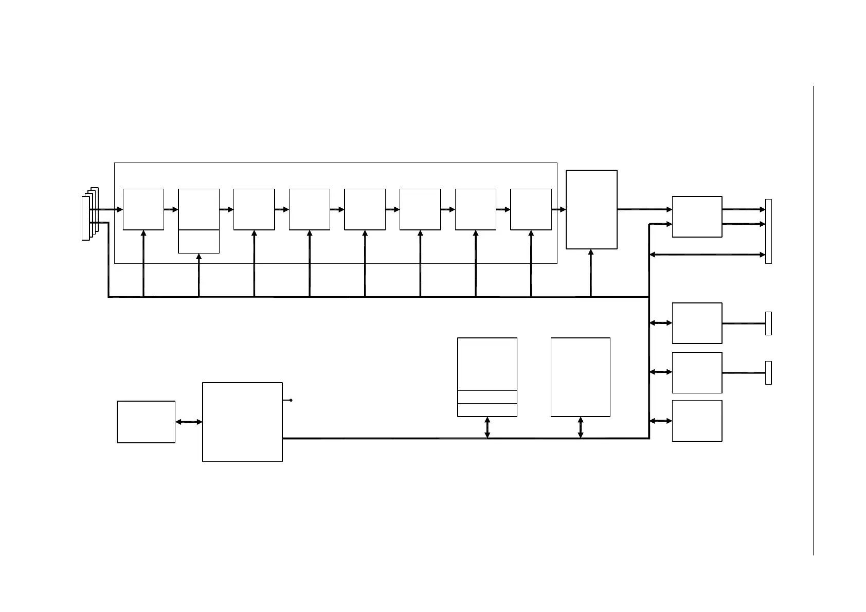
Contex CHAMELEON 36 - Fig. 3-9 SUC Block Diagram

Contex CHAMELEON 36
258 pages
Print Icon
To Next Page IconTo Next Page
To Next Page IconTo Next Page
To Previous Page IconTo Previous Page
To Previous Page IconTo Previous Page
Loading...
FSG/MTM/001 060511
46
Fig. 3-9 SUC Block Diagram
DOU BLE
BUFFER
ENSHFT
PROCESSOR
MODULE
RAMFLASH
BOOT
PAR. BLOCK
386 EX
KEYBOARD
INTERFACE
SERIAL
INTERFACE
MODULE
POSITION
MODULE
COUNTER
ADDR/DATA BUS
STEPPER
MOTOR
CONTROL
LINEARITY
COLOR*
RAM CONVER.
COLOR
SPACE
RAM
GAMMA
RAM
INDEX
(B/W)
VERTICAL
INTE RPOL.
RAM
CONTROL
DATA ACQUISITION MODULE
SKC
LME
RESAMP-
LING.
STITCHING
SHARPE-
NING
ADAP.THR
e.t.c.
CAMERA
CONNEC-
TORS
MODULE
SWITCH
ADDR/DATA BUS
DMA0
DMA1
IMB/
IMD
2x
Optical
Res.

Table of Contents

Related product manuals