EasyManua.ls Logo

Creative SB0100 - Connecting Related Peripherals

Creative SB0100
66 pages
Print Icon
To Next Page IconTo Next Page
To Next Page IconTo Next Page
To Previous Page IconTo Previous Page
To Previous Page IconTo Previous Page
Loading...
1-4 Installing Sound Blaster Live! Player 5.1
Connecting Related
Peripherals
If you are playing games in
Windows 95/98 MS-DOS
mode (pure DOS mode), you
must:
Make sure the CD In
connector and the Analog
Audio connector of the
CD-ROM or PC-DVD
drive are connected.
In addition, if you get
distorted audio, do not
connect the CD SPDIF
connector to the Digital
Audio connector of the
CD-ROM or PC-DVD
drive.
If you connect to the Digital
Audio and Analog Audio
connectors of the same CD-
ROM or PC-DVD drive, do not
unmute CD Audio and CD
Digital at the same time in
Surround Mixer.
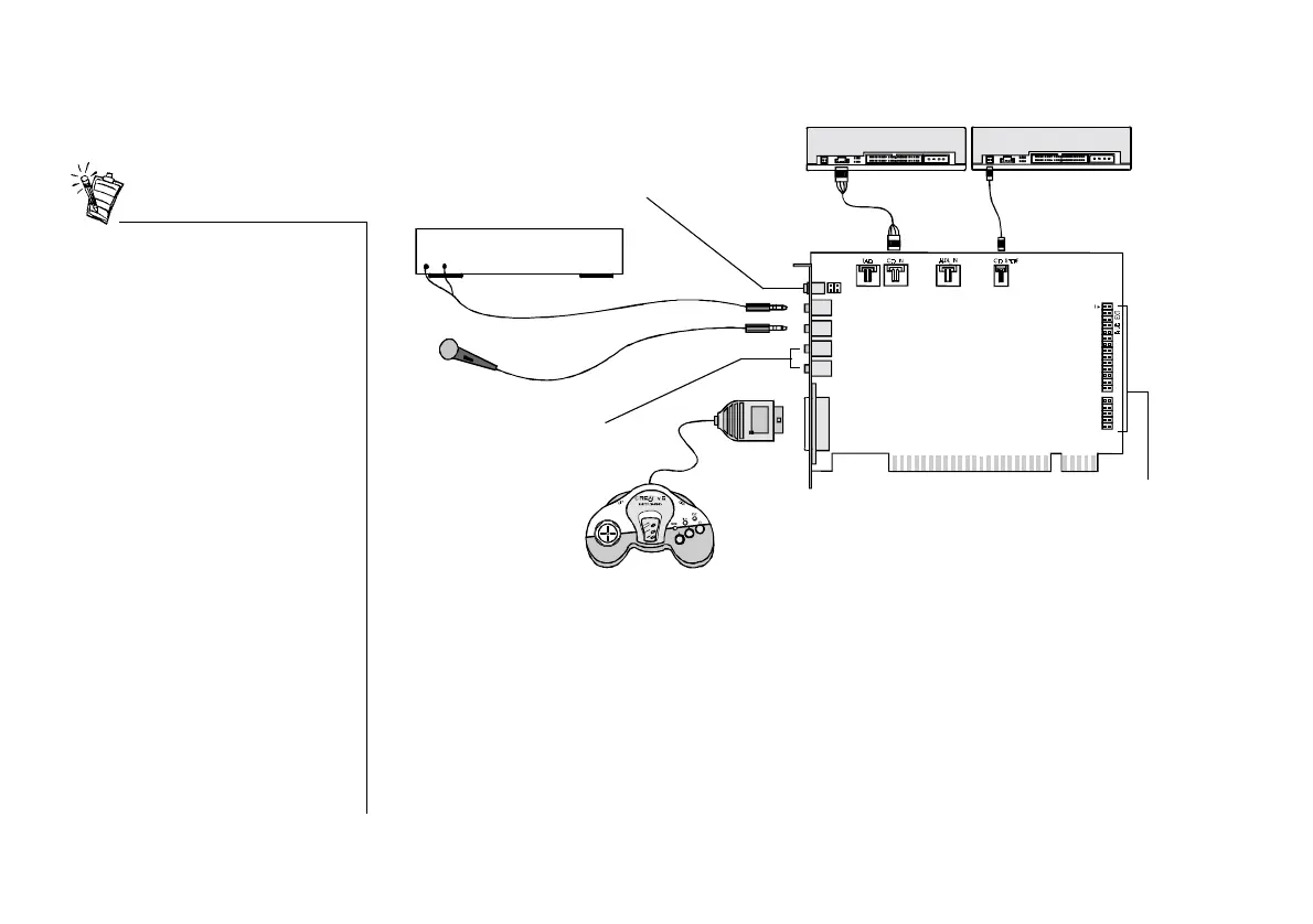
Figure 1-3: Connecting other devices.
CD-ROM drive
Rear Out
Joystick/MIDI
GamePad
Line-out
Microphone
MPC-to-
MPC (4-pin)
audio cable
Line Out
Sound Blaster Live! card
Connects to analog front
and rear inputs of
FourPointSurround
speakers
MPC-to-MPC (2-pin)
audio cable
PC-DVD drive
Line In
Cassette and CD player,
Synthesiser, etc.
Mic In
Connects to Live! Drive IR.
See “Enhancing Your
Sound Blaster Live!
Experience” for more
details.
Analog Mode (default): Connects to Centre and
Subwoofer channels.
Digital Mode: Connects to digital speakers*,
MiniDisc or DAT via minijack-to-DIN cable.
For instructions on how to switch between digital
and analog modes, see “Switching between
analog and digital output modes” on page 3-4.
* e.g., Playworks
DTT3500 Digital
speakers

Table of Contents

Related product manuals