EasyManua.ls Logo

Creative SB0100 - Page 19

Creative SB0100
66 pages
Print Icon
To Next Page IconTo Next Page
To Next Page IconTo Next Page
To Previous Page IconTo Previous Page
To Previous Page IconTo Previous Page
Loading...
Installing Sound Blaster Live! Player 5.1 1-7
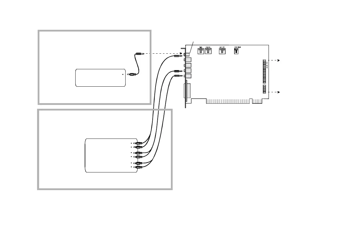
Connecting to External
Consumer Elecronic Devices:
Dolby Digital Decoder/Amplifier
Sound Blaster
Live! Player 5.1
card
Dolby Digital Decoder/Amplifier
Connects to the
Optical Digital I/O card
or Live! Drive
(see page 1-8).
3.5mm(mono)-
to-RCA cable
Analog/Digital
Out jack
Analog
Front, Rear
and Centre/
Sub Inputs
Discrete
6-channel
Amplifier
3 sets of 3.5mm
(stereo)-to-RCA
cable
Dolby Digital
(AC-3)
SPDIF In
Connecting to External
Consumer Electronic Devices:
Discrete 6-channel Amplifier

Table of Contents

Related product manuals