EasyManua.ls Logo

Cron HDI-600 - Page 26

Cron HDI-600
55 pages
Print Icon
To Next Page IconTo Next Page
To Next Page IconTo Next Page
To Previous Page IconTo Previous Page
To Previous Page IconTo Previous Page
Loading...
Operation Instructions
26 / 55
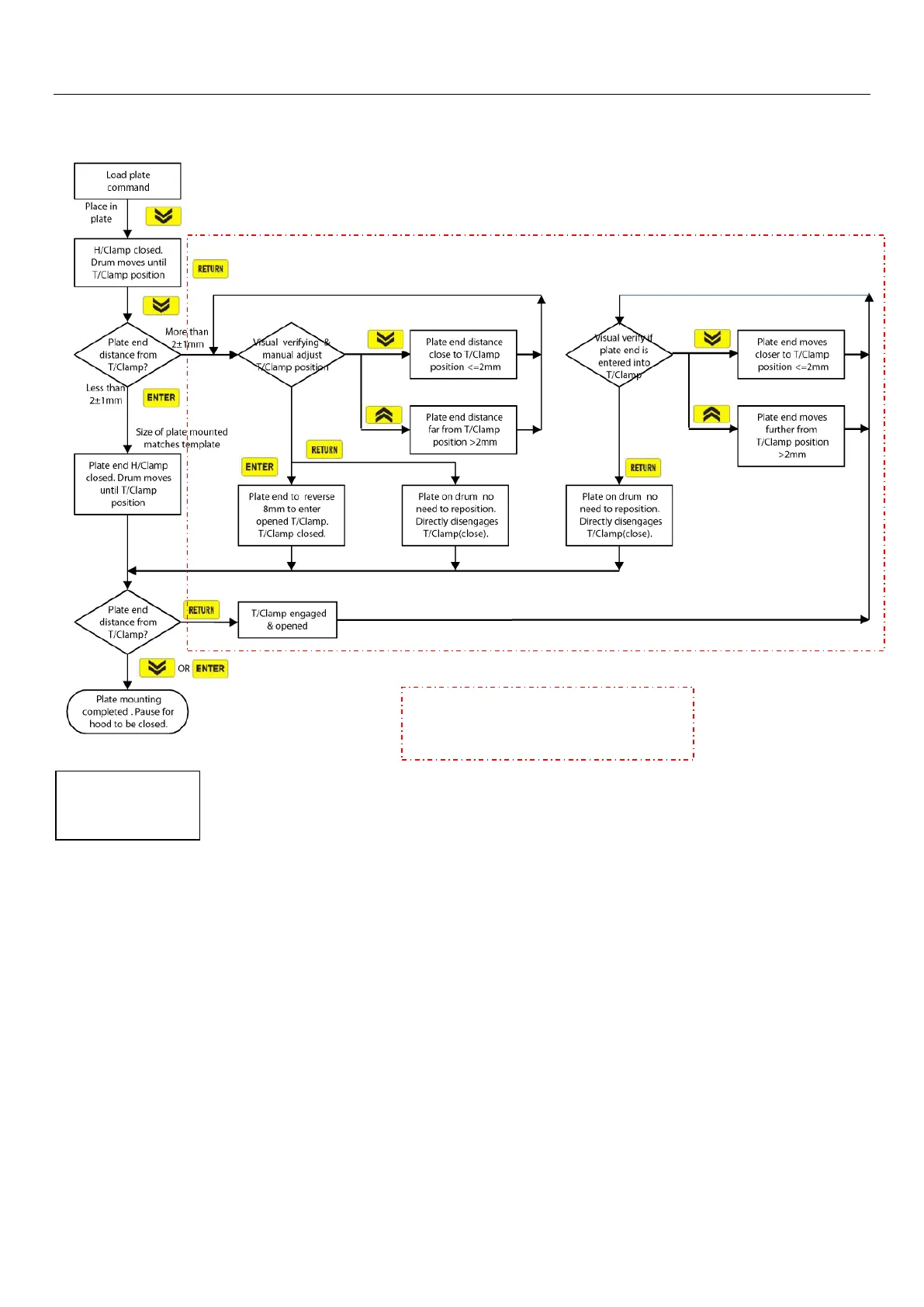
5.5.1 Loading process:
Manual adjustment for plate loading
operation (dotted line box)
Normal loading
operation